Table of Contents

Report

The GreenHouse

Author(s):

Acknowledgement

Team 4 would like to thank everyone involved for the completion of this project.

First of all they would like to show great gratitude to ISEP for organizing this EPS and giving them the opportunity to work together with people with different nationalities and backgrounds.

They would also like to acknowledge the supervisors for their help and guidance to a good solution for the project.

Last but not least they want to thank the teachers of ISEP for sharing their expertises on the subjects with them and also helping them write the report.

Glossary

<WRAP box 600px>

Abbreviation Description
EPALEuropean Pallet Association
EPSEuropean Project Semester
INPIInstituto Nacional da Propriedade Industrial
ISEPInstituto Superior de Engenharia do Porto
LCALyfe Cycle Analysis
LEDLight Emitting Diode
NSPENational Society of Professional Engineers
PESTLEPolitical, Environmental, Social, Technological, Legal, Economical
RACIQResponsible,​ Accountable,​ Consulted, Informed, Quality
SMARTSpecific, Measurable, Achievable, Realistic and Timed
SWOTStrengths, Weaknesses, Opportunities, Threats
USBUniversal Serial Bus
WBSWork Breakdown Structure

</WRAP>

1 Introduction

1.1 Presentation

This project is developed by Team 4, better known as Team Pingun from the EPS@ISEP in Porto. The team consists of five different people with different nationalities and different educational backgrounds.

In the team there are the following members (Figure 1 from left to right):

The team name, Pingun, is derived from penguin. A penguin is a real group animal and never works or lives alone. Because this spirit is also really important in the team, the penguin was chosen as a mascot. A penguin is also good at keeping its body temperature stable in cold environments. This is something that was important in the development of The GreenHouse.

<WRAP centeralign>

Figure 1: Team picture

</WRAP>

1.2 Motivation

When the team got to know each other in the first week of the EPS, they felt that every team member had the same objectives and purposes for this semester. They all wanted to learn new interesting things and develop a skill to work together with really diverse people in one team. So, when the team was presented with the different project proposals, they unanimously decided that the greenhouse project would be their number one choice.

The first reason this project was chosen was that every team member directly saw how their knowledge and skills could help bring this project to a good end. This way, every team member could also learn something about the knowledge and skills of the others. Another thing that got them to choose this project was the fact that it had something to do with nature. In the team, every team member likes plants and animals and likes to be active to preserve nature. For example Christophe who's a vegetarian for ecological reasons or Mathias who studies environmental engineering. The last reason that they choose this project was a more practical one. They all agreed that this project could be really workable in the different side courses they would get that semester.

The team was sure that they could bring something new and exciting with this project.

1.3 Problem

Eating good and healthy is a hot topic these days. People are more and more concerned with what they eat and drink. Because of this trend, the demand for fresher and healthier food is bigger than ever. Most of the time global supermarkets don't supply food that's fresh enough for this new generation of foodies. So, if you want this really fresh and healthy food you have two choices: buying it in bio or local market or cultivating it yourself [1].

Often people want to choose for the second option because in that case they are very sure that it is totally fresh and healthy the way they want it. The problem with this option is that most people have an active and busy life, so they don't have time for cultivating this fresh food. This is where The GreenHouse fits in. The team supplies a semi automatic greenhouse where people can grow and cultivate fresh aromatics plants without having the hustle of putting too much time in it.

1.4 Objectives

The team will make a semi automatic greenhouse that is specially built for people who live in apartments or small houses with balconies. The GreenHouse will allow growing and cultivating aromatic plants with as little as possible help of the customer itself.

1.5 Requirements

The project requirements were:

  1. Design, develop and test a small/medium scale greenhouse. The target user segment and the full set of device requirements are to be defined by the team based on the marketing, sustainability and ethical analyses, as well as on the needs of the client.
  2. Comply with the following EU Directives:
    1. Machine Directive [2];
    2. Electromagnetic Compatibility Directive [3];
    3. Low Voltage Directive [4];
    4. Radio Equipment Directive [5];
    5. Restriction of Hazardous Substances (ROHS) in Electrical and Electronic Equipment Directive [6];
  3. Mandatory adoption and use of the International System of Units [7].
  4. Use open source software and technologies.
  5. Keep construction costs of the prototype under 150.00 €.

These requirements were stated in the beginning of the project by ISEP. Along the project development, more requirements will be considered.

1.6 Functional Tests

When the prototype was finished some tests were conducted to see if it worked properly and was ready for the commercial market. Here you can find the different kinds of tests that were performed:

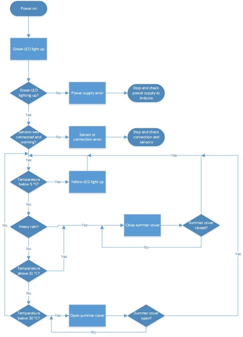
A hairdryer was used to warm up the sensor. This way the team could see if it gave a signal at the right temperature to the controller board.

For this test some water was put on the sensor to see if it gave a signal to the controller board.

The water level in the water tank was changed in order to see if the warning led lighted up.

Inputs were given to the motor to see if it could open and close the summer cover.

Different wicks were put in water, with toilet paper on top of it. This way it was possible to see which type of wick absorbed the most water.

The GreenHouse was put in a cold environment to see if the temperature staid hot enough inside.

1.7 Project Planning

Before beginning the project, a list of each task to perform during the project was made. A responsible person was also chosen for each task. The person with the most knowledge on a certain task was allocated to that task. This way the team would be able to accomplish this task at best. Each team member was responsible for one task at a time and with the help of the others, he could carry out this task well and on time. At the end, the team could deliver the product by having validated each task.

All the tasks are grouped together in Table 1 with each responsible person.

<WRAP centeralign>

Table 1: Planning table
<WRAP 500px center>
TaskResponsible
Plan
Allocation taskAll
GanttAlisson, Christophe
Research and Development
Target Cristina
Research and choice of the plantCristina, Alisson, Mathias
Analysis of competitorsCristina, Alisson
Research and choice of resourcesChristophe, Cristina
Research on componentsChristophe, Mathias, Antonio
Controlling system codeChristophe
Black box diagramsMathias
Structural draftCristina
Electronic schematicMathias
DrawingsCristina, Antonio
SolidworksAntonio
Carboard scale modelAntonio, Cristina, Mathias, Alisson
Legal researchChristophe
BudgetCristina
Research on materials Antonio, Mathias
Production
ElectronicsChristophe, Mathias
MechanicsAntonio
Build the structureMathias, Antonio
Assembly and testingAll
PackagingAlisson
Delivery
ReportAll
PresentationCristina
LeafletAlisson
PosterCristina
VideoMathias
WebsiteAlisson
WikiChristophe, Alisson
ProductAll
Instruction manualAlisson, Mathias, Antonio
CDAll

</WRAP>

</WRAP>

1.8 Report Structure

The report is divided into eight chapters:

  1. Introduction: In this chapter, there is an introduction of the team behind the project as well as a short description of the project itself with its problem, objectives and requirements.
  2. State of the Art: This chapter will present the modern technologies and research that already exists on the topic of the project.
  3. Project Management: Everything regarding the way the team planned and managed the project is included in this chapter. In this chapter the Gantt chart, the task allocation and other managing tools are present.
  4. Marketing Plan: This chapter consists of all the information on how the team would market the product.
  5. Eco-efficiency Measures for Sustainability: This chapter states which economical, environmental and social responsibilities where taken into account the development of the product.
  6. Ethical and Deontological Concerns: The ethical concerns that were taken into consideration for the development of the product were discussed in this chapter.
  7. Project Development: The chapter about project development outlines how the product was developed and produced.
  8. Packaging: The chapter on Packaging refers to the way the product would be packaged.
  9. Conclusions: The conclusion gives a short summary of the project and discusses how this project went for the team and how it influenced every team member for the future.

2 State of the Art

2.1 Introduction

A greenhouse is a structure intended for plants growth with a specific controlled atmosphere (temperature, humidity, light…). It is used to project a faster growth of plants or in some countries where the climate is not appropriate to correspond to the needs of the plants. It also permits to have vegetables and fruits all year long and not just for a season. There are two types of uses: industrial or domestic. Moreover there are a lot of different possibilities to build a greenhouse, and a lot of ways to make it works [8].

This chapter describes the current existing technologies to cultivate plants at home. For each type of cultivation technology, a description of how they work, which type of functionalities they have, and what their specific purpose is presented. After the description of all the different types of cultivation technologies, a comparison of all their functionalities is included to sustain the chosen type for The GreenHouse.

2.2 Existing greenhouses

In this part of the state of the art, the team has been researching the various types of greenhouses and other products related to growing plants to have an idea to which to start the project.

2.2.1 Scientific and touristic greenhouses

Purpose:

The purpose of The New York Botanical Garden shown in Figure 2 is to collect a large variety of plants that come from different continents to study them but also to exhibit them in one place. This way tourists or locals can enjoy the scarcity of plants and schools may visit it for an educational purpose [9].

<WRAP centeralign>

Figure 2: The New York Botanical Garden [10]

</WRAP>

Structure:

The building is organized with eleven glass pavilions that are all open on the inside. The structure of this house is made with glass and metal. To provide shadow, some parts of the glass are grounded. Each pavilion house has a different group of plants representing various weather conditions found around the globe.

The Conservatory is a grand victorian-style crystal palace made up of eleven interconnected glasshouse galleries. The center piece is a glass dome that features a large collection of the world’s palms under glass. The other ten glasshouse galleries are arranged in pairs on either side of the Palms of the World Gallery, each one displaying a different natural habitat and offering visitors an environmental tour around the world.

Table 2 includes the advantages and disadvantages of this system.

<WRAP centeralign>

Table 2: Table of advantages and disadvantages of scientific greenhouses
<WRAP 500px center>
Advantages Disadvantages
Preserves rare plantsPresence of plants only
Allows an educational purposeNo trade in plants
Brings a large collection of plants for scientistsRequire expensive and expensive labor
Long time dedicated to its maintenance

</WRAP>

</WRAP>

2.2.2 Industrial greenhouses

These allow growing plants massively in order to sell them. This type of greenhouses may be framed into three categories: low technology, medium technology and high technology greenhouses.

2.2.2.1 Low Technology Greenhouse

Purpose:

Use low technology to grow vegetables thus contributing for being sustainable and eco-friendly. For cold winter, Eliot Coleman, a grower specialist in low technology greenhouse production wrote a book titled “Winter Harvest Handbook” explaining how it is possible to grow plants without technology during winter with a cold house [11]. The purpose for Eliot Coleman is to expand the production season using other method than technology.

Structure:

This type of greenhouse has a tunnel or igloo shape with metallic skeleton and plastic cover. They have poor ventilation but their structure is relatively inexpensive and easy to erect.

To protect the vegetables a plastic cover is necessary and it permits to keep the warm in the soil. This double protection also allows relative humidity to increase, protecting plants against frost like shown Figure 3.

To control the plants growth, Eliot Coleman explains the methods and tricks to improve the growth of plants without using technology. These include the construction and maintenance of greenhouses, planting schedules, crop management and harvesting practices [12].

<WRAP centeralign>

Figure 3: Low technology greenhouse [13]

</WRAP>

Table 3 contains the advantages and disadvantages of this system.

<WRAP centeralign>

Table 3: Table of advantages and disadvantages of low technology greenhouses
<WRAP 300px center>
Advantages Disadvantages
SustainableSales restricted geographically
No pollutionNo mass culture
Bio foodOnly seasonal plants

</WRAP>

</WRAP>

2.2.2.2 Medium Technology Greenhouse

Purpose:

Almeria is the largest concentration of greenhouses in the world, covering 26 000 hectares. Several tons of greenhouse vegetables and fruits such as tomatoes, peppers, cucumbers and zucchinis are produced annually in Almeria. This is due to imported soils and fully hydroponic systems that drip chemical fertilizers into grow bags. Figure 4 shows the big plantation of greenhouses in this region [14].

<WRAP centeralign>

Figure 4: Almeria greenhouses [15]

</WRAP>

Structure:

This type of greenhouse has a tunnel or igloo shape with metallic skeleton and plastic cover.

Technology:

Plants don't touch there soil - they grow from bags filled with oven-puffed grains of white perlite stone. Chemical fertilizers are drip-fed to each plant from a wide, computer-controlled vats

Perlite is made by heating silica (flakes of glass) until it expands (like popcorn). Due to its low density and relatively low price, this substance is used in Almeria. The small nodules hold water well, yet also provide excellent drainage in horticulture. This medium keeps plants more open to air, while still having good water-retention properties, and therefore it makes a good medium for hydroponics [16].

Table 4 contains the advantages and disadvantages of this system.

<WRAP centeralign>

Table 4: Table of advantages and disadvantages of medium technology greenhouse
<WRAP 900px center>
Advantages Disadvantages
Large production of fruits and vegetablesBy reflecting sunlight back into the atmosphere, the greenhouses are actually cooling the province
Pollution of the sea with plastic wastes

</WRAP>

</WRAP>

2.2.2.3 High Technology Greenhouse

Purpose:

Today the Netherlands has many of the largest greenhouses in the world, some of them so vast that they are able to produce millions of kilos of vegetables every year. One of the largest greenhouse regions is the Westland. Although these greenhouses are capital intensive, they offer a highly productive, environmentally sustainable opportunity for an advanced fresh produce industry [17].

Structure:

The Dutch Venlo greenhouse is the most popular of the greenhouse structures show in Figure 5. Its characteristics are adapted for growers and suppliers.

The Venlo greenhouse has a simple structure. It is composed by a basic steel structure and an aluminium roof system which requires low-maintenance. The truss system inside makes for a broad range of possibilities regarding technical installations and crop suspension. The steel structure is light, yet strong. These structures offer superior crop and environmental performance. High technology structures will have roof ventilation and may also have side wall vents [18].

<WRAP centeralign>

Figure 5: Venlo structure [19]

</WRAP>

Technology:

Due to excessive ground production in the Netherlands, groundwater has been polluted, which forced producers to remove their crops from the soil.

New irrigation systems had to be found. The hydroponic system was one solution. This system is based on the growth of the plant shows in Figure 6. Gutters are suspended from the structure of the greenhouse, mineral wool carpets are placed on the gutters as a hydroponic medium. The plants are hydrated by a drip irrigation system where water is collected by the gutter. Excess water with minerals is collected in a drainage tank to eradicate all possible diseases. In many cases, the drained water is treated by a UV sterilizer with enough energy to destroy harmful bacteria and viruses.

<WRAP centeralign>

Figure 6: Hydroponics [20]

</WRAP>

The heating of a greenhouse is done by using a central gas boiler. In some cases, heating the greenhouse is done by installing air heaters in the growing areas. These hot air heaters run on either natural gas, petroleum and diesel.

Artificial lighting is used to allow growers to increase their productivity and extend the growing season. Artificial greenhouse lighting is designed to enhance energy efficiency. So greenhouse lighting systems provide a different spectrum than usual light sources and are constantly innovating to optimize their energy efficiency.

Table 5 contains the advantages and disadvantages of this system.

<WRAP centeralign>

Table 5: Table of advantages and disadvantages
<WRAP 300px center>
Advantages Disadvantages
Big varieties of productsExpensive
Big production

</WRAP>

</WRAP>

2.2.3 Domestic greenhouses

Purpose:

Greenhouses in gardens have a medium size, that is to say consumers can't put it inside the house but they can put it in there garden. A large amount of plants can be grown while controlling the atmosphere.

Structure:

Greenhouses in gardens have two types of shades: the first one is tunnel like in Figure 7 and the second one is the same shape and size as a garden shed. The tunnel is made with a wooden or metal structure and covered with transparent plastic. The second shape is also made with a wooden or metal structure and covered with plastic or glass like in Figure 8. They have a door and windows for the aeration. The wooden or metallic parts are the skeleton of the greenhouse. The plastic or glass part covers the structure to keep the warm and let through the light needed for the growth of plants.

<WRAP centeralign>

Figure 7: Tunnel structure [21]

</WRAP>

<WRAP centeralign>

Figure 8: Glass structure [22]

</WRAP>

Watering systems:

The watering can be manually but also automatic like with a fogger or drip irrigation. It depends on the consumer's budget budget and the free time for hobbies. Drip irrigation system allows a continuous irrigation of the greenhouse thanks to a system of pipes to dispose at the feet of your crops. Figure 9 is a structure schematic. The system is controlled by a thermostat that provides the amount depending on the ambient temperature. You must connect the watering system to a water inlet or to a rainwater collector. The amount of water can be adjusted individually by planting.

<WRAP centeralign>

Figure 9: Watering [23]

</WRAP>

Control of the temperature:

To isolate the inside, bubble wrap is used. To bring shade the consumer can use a shade net. Finally there exist several types of heating: electric heating, heating oil, fans and heating table with electric heating cable.

Table 6 contains the advantages and disadvantages of this system.

<WRAP centeralign>

Table 6: Table of advantages and disadvantages of greenhouses in gardens
<WRAP 500px center>
Advantages Disadvantages
Fresh foodYou need a garden with space
You can grow your own plantsPlants need maintenance
It is expensive

</WRAP>

</WRAP>

Thanks to this research, the team has a better idea of what a greenhouse is. For the project, the first requirements chosen are to build a domestic greenhouse with an automatic irrigation system. However, the team would like to target a different type of audience than those with a garden, and would like to offer the opportunity for people living in cities to grow their own plants. That is why the research is extended beyond the greenhouses.

2.3 Cultivation possibilities in a small space

2.3.1 Cultivation without technology

Purpose: Indoor allotment is a miniature garden with three pots that the consumer can put inside on the kitchen and grow small plants like aromatic plants. There is no technology so all gardening is done by the consumer as for a real garden. Figure 10 shows the product [24].

<WRAP centeralign>

Figure 10: Indoor Allotment [25]

</WRAP>

Table 7 contains the advantages and disadvantages of this system.

<WRAP centeralign>

Table 7: Table of advantages and disadvantages of Indoor Allotment
<WRAP 900px center>
Advantages Disadvantages
It takes small spaceThis system need maintenance as for a garden
The consumer can grow his own plantsThe consumer has only three pots
The consumer doesn't need a garden

</WRAP>

</WRAP>

2.3.2 Cultivation with technology

Purpose:

Aerogarden is a little greenhouse reserved for indoor use in a kitchen. The Aerogarden permits to grow five times faster than to put the vegetables in normal soil. This way the consumer can grow any plant (within the limit of plants proposed by the brand), at any time of the year and without much maintenance. It automatically creates optimal conditions for the plants by turning grow lights on and off to simulate the sun, and reminds the consumer when to add water and nutrients. Figure 11 shows the product [26].

<WRAP centeralign>

Figure 11: The Aerogarden [27]

</WRAP>

How it works:

It informs the consumer when he has to add water, nutrients and turn on the light. The reservoir provides the root system with an abundant balance of oxygen, water, and nutrients to enable plants to grow five times faster than when grown in soil. Figure 12 shows how it works.

<WRAP centeralign>

Figure 12: How dose it works? [28]

</WRAP>

Technology:

The brand propose different kind of products. There are two systems: the first one adds oxygen to the water by circulating the water up through the grow deck and over the seed pods and the roots of the plants. The pods do not have to reach down in the water of the bowl. The second one has an aerator to directly oxygenate the water, and their seed pods are about 8.25 cm long so that they reach down into the water in the bowl, allowing them to draw water up through the grow sponge into the roots of the young plants.

Concerning the lighting system, it provides high performance, energy efficient around 30.00 W LED lighting for plants. This garden tailors the light spectrum to help plants thrive, concentrating daylight white LED lights for fast growth, blue LED lights for bigger yields, and red LED lights for more flowers and fruit. Figure 13 shows the system.

<WRAP centeralign>

Figure 13: Technologie [29]

</WRAP>

Table 8 contains the advantages and disadvantages of this system.

<WRAP centeralign>

Table 8: Table of advantages and disadvantages of Aerogarden
<WRAP 900px center>
Advantages Disadvantages
It is easy to use and low maintenanceYou can only use AeroGarden accessories and seeds
It grows 5 times faster than soilThe product has to be near an outlet
You can grow anything including fresh herbs, salad greens, vegetables, flowers, and more
LED lights cost just pennies a day to operate
No need for land to use
No mounting when receiving

</WRAP>

</WRAP>

2.4 Comparison

After having analyzed ​some the types of existing greenhouses,​ the advantages and disadvantages of each are compared ​to have a clear idea of the type of greenhouse that will be chosen ​to develop ​the project like. Table 9 shows a comparison of all the different types of greenhouses.

<WRAP centeralign>​

​ <WRAP 1000px center>
Type Target Technology Purpose
Scientific and touristicSchools, Scientists, TouristsNot specifiedCollect a huge variety of plants
IndustrialProducer and tradersLow,​ medium and high technologyProduce in large quantities and throughout the year
DomesticCitizenMedium and low technologyGrow your own fresh food

</WRAP>

</WRAP>

2.5 Conclusion

After the research in the state of art, the team decided that The GreenHouse would be a mix between Aerogarden and the domestic greenhouse. It would be a semi automatic greenhouse that can be put on balconies. The first and most important requirement was that it could work in winter and summer in different environments. A specific cover for winter and for summer would be made to provide this use in different environments. It had to be multifunctional. The GreenHouse concentrates on domestic use. It would be made especially for small size aromatic plants. The interaction with the customer should be as little as possible. It would have an automatic irrigation system . The GreenHouse would be powered by batteries or solar energy, this way a socket is not needed nearby.

After the general requirements of The GreenHouse were set it was time to take a look at how the project would be managed and controlled.

3 Project Management

3.1 Introduction

Before starting to develop the product it was important that the whole project got managed. In order to better manage this project, the team made use of management tools. By working together, helping and listening to each other, the management of the project succeeded even if it was the first time that the team worked together.

A project is defined by three things [30]:

To be sure the project would run smooth the team had to define all these characteristics. The team defined these characteristics with the help of different management tools. First, the team began by defining the scope with the help of a WBS (Work Breakdown Structure). After, the team knew the scope they defined every task and put it and a Gantt chart together with the resources. This way they would manage the time aspect of the project. To manage the budget they made a list of all the different costs they needed for the project and saw if it fitted in the budget. For the stakeholders management they first looked at how every stakeholder influenced the different parts of the project. They did this with the help of a RACIQ matrix (Resposible, Accountable, Consulted, Informed, Quality). After this they also looked at how big the interests and power of the different stakeholders on the project were. In this chapter they also defined how they would communicate within this project with every stakeholder or team member. Last but not least they defined some risks that could happen in this project to see if they could minimize them.

3.2 Scope

The scope includes all the objectives of the project and all the actions necessary to achieve it. To define a scope well, the team had to identify the goals, the tasks, the resources, the budget and the timeline of the project. All these parts have been studied by the team and are detailed in the rest of this chapter.

To carry out a project correctly, there first must be a good project scope statement with a purpose, a time and a budget. This allows to target the subject well and to know exactly what is expected. The project scope statement was to develop a semi automatic greenhouse with a budget of 150.00 € (for the prototype) and deliver it for the 18th of June 2017.

To help define the scope, the team made a WBS where the detailed set of deliverables is shown. The WBS permit them to decompose the project scope in simple graphic terms with easy components. At the top the name of the project is stated and below the main components of the project with the list of all the deliverables.

In Figure 14 the WBS of the project is shown.

<WRAP centeralign>

Figure 14: Work breakdown structure

</WRAP>

3.3 Time

The timing of a project is very important to be sure to deliver the product on time. For this project, the supervisors gave the team several deadlines, visible in Table 10, that had to be respected.

<WRAP centeralign>

Table 10: Table of the deadlines
<WRAP 900px center>
Deadline Tasks
2017-03-06Define the Tasks, subtask allocation and Gantt chart of the project and insert them on the wiki
2017-03-13Upload the “black box” System Diagrams & Structural Drafts to the wiki
2017-03-27Upload the detailed System Schematics & Structural Drawings to the wiki and finish the cardboard scale model of the structure
2017-04-03Upload the List of Materials (what & quantity) to the wiki
2017-04-09Upload the Interim Report and Presentation to the wiki
2017-04-20Interim Presentation, Discussion and Peer, Teacher and Supervisor Feedbacks
2017-04-24Complete the List of Materials (local providers & price - including VAT and transportation) to the wiki
2017-05-02Upload refined Interim Report (based on Teacher & Supervisor Feedbacks)
2017-06-05Upload the Functional Tests' Results to the wiki
2017-06-18Upload the Final Report, Presentation, Video, Paper, Poster and Manual
2017-06-22Final presentation
2017-06-26Final report with correction, CD and print the report

</WRAP>

</WRAP>

With these deadlines and the table of the tasks defined, the team used them to make a timeline of the project. This way there was an overview on the planification. Thanks to this timeline, it was possible to see what were the past tasks and what were the next steps of the project. To make this timeline the management tool Gantt chart was used, which permit the team to have a lot of information for each task, such as the responsible, the duration, the milestone and the cost. In Figure 15 the Gantt chart for this project is shown.

<WRAP centeralign>

Figure 15: Gantt chart

</WRAP>

3.4 Cost

Cost is one of the three constraints in a project together with time and scope. Analysing the cost helps to identify each of the expenses within the project. This way it is ensured that expenses are approved before purchasing and the overall cost of the project is controlled. In the project there are two types of costs: work resources and materials.

Work resources refer to the human resources required during the project that have to be payed according to the time. For the project, the team members were not payed because it was within the framework of their studies. Nevertheless it is interesting to put them selfs in a context of start up. Table 11 shows the salary for the team regarding the four months of the project. This table is made thanks to Project Management Software.

<WRAP centeralign>

Table 11: Work costs
<WRAP 400px center>
Resources Work (h) Rate (€/h) Cost (€)
Alisson417.2010.004172.00
Antonio343.6010.003436.00
Christophe427.2810.004272.80
Cristina342.8010.003428.00
Mathias374.4010.003744.00

</WRAP>

</WRAP>

The second type of costs is the materials. For each unique project, there is a unique budget. For this project the budget was 150.00 € to develop the prototype. This budget was imposed by the supervisors and included only costs related to the construction of the prototype. Table 12 shows the details of the materials that were used to build the prototype.

<WRAP centeralign>

Table 12: List of materials
<WRAP 800px center>
Material / Component Type / Size Quantity Price (€)
General structure
Wood tubesRipa sem aplainar (13 mm x 25 mm x 2400 mm)11.00
Wood panelPainel de contraplacado (1200 mm x 600 mm x 5 mm)14.99
IsolationPlaca de isolamento (0.5 m2)12.55
Transparent foilPlástico de proteção transparante (5000 mm x 2000 mm)14.99
Aluminium tubesPerfil de alumínio plano (15 mm x 2 mm x 2500 mm)12.99
Steel tubesPerfil tubo aço quadrado (12 mm x 12 mm x 1000 mm)415.96
Screws3.5 mm x 50 mm11.50
Screws3.5 mm x 35 mm11.59
GlueCola para mandeira (250 g)12.39
PaintSpray Multisuperficies (0,4 l)19.99
Wick(4 mm)11.99
Electronical components
Temperature sensorDS18B2016.70
Rain sensor/16.13
Micro switch/22.22
Float switch/14.99
Push button/12.90
Switch/10.90
WireJumper wire13.49
Control systemArduino Uno - R3122.99
Geared DC motorMOT02034114.45
Batteries8x Alkaline AA batteries13.00
Battery holderHolder 5 AA batteries12.90
Motor controllerH-bridge12.46
Clip for LED/30.48
Green LED/10.16
Red LED/10.16
Yellow LED/10.16
Resistors/100.90
Transportation
Boxelectronica4.60
Diverta4.60
Onlybatteries4.60
Total price 138.73

</WRAP>

</WRAP>

3.5 Quality

Product quality is really important to attract and retain customers. If the quality is bad, the product will have a bad reputation that will lead to a decline in sales, but also a bad reputation for the brand. The GreenHouse didn't have a place in the market, the company had to prove itself, there was no right to make mistakes. For this reason, the quality of The GreenHouse had to be controlled.

3.5.1 Product Quality

To have a good final product, there must be a good quality of raw materials. For this, suppliers with a good reputation had to bee chosen. When receiving each component the quality and functioning had to be controlled before using them. Once the product was assembled, the team had to test it to make sure it worked well and was durable.

3.5.2 Work Quality

The quality of the raw materials was good, but if the quality of the work was not correct then the quality of the final product would have been bad. Therefore the components had to be handled with care and the assembly had to be made by a certain quality. Moreover, the well being of the team was important. If the assembly of the product happened in a bad atmosphere then this would have repercussions on the quality. Finally, to assemble and test the product, a quality environment was needed.

3.5.3 Service Quality

After selling The GreenHouse, it is important to listen to customers. All reviews are good to improve The GreenHouse. In addition, a good relationship has to be kept with them to keep them loyal and ensure a good after sales service if one of the products does not work properly.

3.6 People

A project is composed of many tasks in various fields which requires several actors with different specialties to be able to manage the project properly. The team is composed of five students with different backgrounds. Thanks to that, it was easier to allocate the tasks. This way each person could bring their skill and knowledge on a part of the project. However, an outside eye was always needed to bring constructive criticism and improve the project. This is why it is important to work as a team and not alone in your field. Moreover, if the person could not manage an area he does not know, he had to be able to learn and discover something that he was not accustomed to seeing.

Finally, to work with other persons on a project allows to divide the work to be more efficient but also in case of absence or disease, the work could be done by the other. In Table 13, each task was distributed among several members with different roles. The team decided to use the RACIQ matrix because it is an appropriate tool for assigning roles.

A RACIQ matrix is composed by the following roles:

<WRAP centeralign>

Table 13: RACIQ matrix
<WRAP 800px center>
Tasks Alisson Antonio Christophe Cristina Mathias Supervisors Teachers
GanttRC/IAC/IC/III
Research ​on componentsICAIRCI
Research on materialsC/IAC/IC/IRCI
Black box diagramsICAIRCI
Structural draftICIARCI
Electronic schematicICRIACI
SolidworksARIICII
Carboard scale modelCRICAII
ProgrammingICR/QIA/QCI
PackagingRCIAICI
Build the structureC/​IA/QC/​IC/​IR/QCI
TestingIA/QR/QICCI
ReportRRRRRCI
LeafletRIIAIII
PosterAIIRIII
WebsiteRICAIII
WikiAC/IRC/IC/​III
Instruction manualRRCIACI

</WRAP>

</WRAP>

3.7 Communication

Communication is a key factor when working in a team. Certainly when the team members have never worked together. This is because nobody knows what to expect from the other. To keep good communication the team tried to do meetings at school almost everyday. This way they could inform each other on what everyone had done or was working on. Important decisions and discussions were done in these meetings. When there were new tasks that rise they were also divided in these meetings. Every week there also was a meeting with the supervisors so the team could keep them up to date on how the project was developing. In these meetings the supervisors also guided them to finish this project in a positive way.

When the team was not together they communicated by Whatsapp. This way they could quickly ask things to one another or make little decisions. The sharing of content was done by means of Dropbox. This Dropbox consisted of different maps that refer to the different parts of the project. This way everyone could find everything they need there.

In Table 14 all the communication actions are grouped and detailed.

<WRAP centeralign>

Table 14: Communication matrix
<WRAP 1000px center>
What Why Who When To Whom
Weekly meeting with supervisorsTo see the progress in the project, give a feedback about the wiki and help usThe supervisorsEvery thursdayThe team
Weekly meeting with the teamTo know who works on what and who should do whatThe teamEvery thursdayThe team
Meeting with our coordinateurTo help us with techincal questionsAbel Duarte21-03-17The team
DeliverablesTo show the progress of the project to the supervisors and to deliver the final product and all associated documentsThe team3.3 TimeThe supervisors

</WRAP>

</WRAP>

3.8 Risk

Analyzing the risks in a project permits to anticipate threats that can be encountered during the project. This way it is easy to see what might be done to minimize these threats. Anticipating allows to react faster and thus avoid wasting too much time during the project to solve the problems.

For the project the nature of potential threats were listed first:

Once the threats had been identified, they were grouped into Table 15 to analyze them.

<WRAP centeralign>

Table 15: Risk management table
<WRAP 1000px center>
Description Cause Effect Trigger Response Impact Probability Rank
Failure ​to meet deadlinesUnforeseen eventsDelay in the projectExpected time for each task too shortMitigate:​ analyse all the stapes and risk for each and allow more time for each taskHigh-3High-39
Absence of a memberDiseases or personal issueBad condition of work for the teamTeam member feels badAccept: divide the work of the personMedium-2High-36
Test not conclusiveBad weatherDelay in the projectBad weather forecastMitigate: allow for a long period of testingHigh-3Medium-26
Temperature ​not controlledIsolation ​not efficient enoughBad condition for plantsBad choice of materialAccept: improve the isolation with more matterHigh-3Medium-26
Bad materialQuality ​is not as expectedBad quality of the final productBad choice of materialMitigate: check the quality beforeHigh-3Medium-26
Failure ​of the systemElectronics failureDelay in the projectBad programmingMitigate: allow time for testingHigh-3Medium-26
Budget ​not respectedChanges ​of materialBudget increaseBad quality of materialMitigate: provide for a back-up budgetMedium-2Medium-24
Breakdown ​of equipment during testingUsing in improper wayDelay in the project and budget increaseLack of knowledge and bad concentrationAccept: be careful when handling materialsHigh-3Low-13
Balcony'​​s issueSupport ​not adaptedDelay in the projectWe did not look at all types of balconiesMitigate: provide adaptable hooksHigh-3Low-13
Workplace ​accidentDuring ​tests with scissors or others toolsBad condition of work for the teamLack of knowledge and bad concentrationAccept: bring more help to the personMedium-2Low-12

</WRAP>

</WRAP>

At the end of the project, the team faced the following risks and found a solution for each:

Why? Material provided by the school and not exactly what expected by the team

Solution: Adapt the prototype with the new material

Why? Disease or personal issue

Solution: Provide a support person for each task

Why? The team wanted a big product

Solution: Reduce the size of the prototype

3.9 Procurement

Procurement is the part of the project where all the actions concerning the materials and the suppliers are planned. As The GreenHouse contains different parts, different suppliers had to be found and attention to the quality/price ratio had to be payed. Furthermore, the budget was limited so the team had to identify which parts were very important and needed a very good quality.

To meet the budget, a list of all the materials had to be made first. Then the team had to search Portuguese suppliers for these materials and components. Using local suppliers permits to reduce shipping costs and also the shipping time. This allowed to invest in better quality.

After receiving the different materials, the team had to check its quality to ensure that it was the expected one and that this didn't affect the quality of the final product.

3.10 Stakeholders Management

Stakeholders management permits to control all the relationships in the project. Stakeholders are persons who are involved in the project directly or indirectly. Every stakeholder has a different kind of interest and power on the project. The different kind of interests and power are the following:

For the stakeholder analysis there are three steps: list all the stakeholders, identify the information for each and identify the impact or support for each. For the project, Table 16 was made to easily view this analysis.

<WRAP centeralign>

Table 16: Stakeholders analysis
<WRAP 1000px center>
Stakeholder Roles Expectations Power Interest
Team membersCreators of the projectDevelop the project successfullyHighHigh
Team supervisorHelp us with the projectSuccessful projectHighHigh
CoordinatorsApprove the projectLearn how to develop a team projectHighHigh
TeachersGive the necessary knowledgeApply the notions seen in lessons to the reportLowHigh
SuppliersProvide equipmentSell suppliesHighMedium
ISEPGives a budget and provides the workspaceDeliver a projectHighLow

</WRAP>

</WRAP>

3.11 Conclusion

Because of this project management the team was able to take control of the project. The different tools in this chapter were used as a base for every decision or task that had to be done. If new tasks would rise the team would be able to plan them well, to be sure other tasks weren't affected by the new ones. When new components or materials had to be added, the team had to take a look at the quality and budget management to see if it fitted in the project. With the risk analysis the team was able to minimize these risks and anticipate on them. For important decisions they could take a look at how every stakeholder should be involved in this decision and how they had to communicate this decisions. This way the project stayed structured and didn't lose its direction to the end product.

After the management of the project it was time to start with the marketing plan and take a look at how the product would be sold. All the research on the marketing can be found in the next chapter.

4 Marketing Plan

4.1 Introduction

Marketing is an essential part in a company. The success of the brand depends on the marketing expertise, because its goal is to respond to the customer’s needs. The first objective is to attract the customers with the product and then to make them loyal. This way marketing doesn't only allow to sell the product but also to make profit. Different tools are used in this chapter to analyse the marketing of The GreenHouse, like Marketing mix, SWOT (Strenghts, Weaknesses, Opportunities, Threats) and SMART Objectives (Specific, Measurable, Achievable, Realistic, Timed) .

The team started by doing a market analysis and looking at the kind of macro and micro environment the product would be in. After this they looked at which factors were going to influence the marketing objectives. This was done by making a SWOT analysis. When the factors that influenced the marketing objectives were known, it was time to define these objectives. These objectives would be defined by the rules of SMART. The next step after the objectives was segmentation. In this part of the marketing plan an overview of the different kinds of consumers were made. After the team knew which kind of consumer was best for the product, it was time to see where the product could be positioned in the market and how the product would be marketed. They team took a look at the four p's of marketing mix: Price, Product, Promotion and Place to define the final marketing plan. Off course it was also important to see if the marketing strategy and plan fitted in a certain budget. All of these research on the marketing plan can be found in this chapter.

4.2 Market Analysis

In this chapter influences of the macro and micro environment, on the marketing plan of The GreenHouse, will be stated. Macro environment defines the general environment within which the company is involved. The factors are political, economic, social, technological, environmental and legal. Micro environment permits to analyse the company itself. It groups six factors: suppliers, customers, company, intermediaries, publics and competitors.

4.2.1 Macro Environment

For the analysis of the macro environment the team used a tool called PESTLE (Political, Environmental, Social, Technological, Legal, Economical). PESTLE analysis different outside factors that influences the marketing of a product. Figure 16 shows the different factors that are taken into account for the PESTLE analysis.

<WRAP centeralign>

Figure 16: PESTLE overview [31]

</WRAP>

Politically seen, the different legislations that are in charge now and in the future, have to be taken into account. Although a lot of countries still have pretty conservative political systems, the younger generation of people vote more liberal. So there is a trend coming that political systems all over the world will become more liberal, open and environmental friendly.

The legal part of the macro environment in the market analysis is pretty dependent on the political system. Because if a certain type of political system is in charge, the laws will probably change to their thoughts. So with the political trend described above the laws about domestic rules and others will also change in a more open and liberal way. Regarding The GreenHouse, the team had to be careful with rules concerning the suspensions on balconies.

4.2.1.2 Environmental

The environment is a topic more and more evoked because of the global warming. Scientists state that if people don't do anything now, consequences will be irreversible. It is why many countries have come together to create the 21th Conference of the Parties (COP21). The goal of this organisation is to decrease gas emissions to 70 % by 2050. The project was in line with this objective because the team used renewable resources like rain water [32].

With this objective of preserving the planet, people try more and more to be eco-responsible citizen but also to have an healthier life. People want products that are made in a sustainable way and they even want to pay more for it. They want products that are produced with the following things in thought:

4.2.1.3 Social

From a social perspective eating healthy is a hot topic these days. Especially in the group of the millennials. People are searching for healthier and fresher food. We see this in trends like the paleo diet or veganism that are rising in numbers. In Figure 17 the expected change in eating habits, in the next year, are shown by age. It is clear that people are very busy with healthy food [33].

<WRAP centeralign>

Figure 17: Eating habits [34]

</WRAP>

According to the Food and Agriculture Organization of United Nations data, the vegetable supply (excluding potatoes and pulses) in Europe has increased over the last four decades. In 2006, one in five Europeans reported having changed their diet over the last year. Of these, more than half indicated that they had increased their fruit and vegetable intake [35].

A majority of European citizens associate a healthy diet with fruit and vegetable consumption. The idea of growing one's own food continues to grow. In cities people want to have the luxury of having a vegetable garden. Furthermore, it improves the condition of the air. We can see many associative gardens developing, like on roofs. With this project, another solution was proposed: grow your own vegetables on your balcony!

Furthermore, people have a really busy life in cities and they don't want to spend time gardening aromatic plants. When they come back home, people want to enjoy their free time with their family, unwind, relax and forget all constraints. With the semi-automatic system, this project met these requirements.

4.2.1.4 Technological

In terms of technology, The GreenHouse used eco-friendly technology. Sensors (rain, temperature) were used to protect the plants from the rain and the sun and certify the customer operational growth without many manipulations.

4.2.1.6 Economical

In this case the choice of renewable energy in the company can be seen as a green economy. An activity is considered like a “green activity” if it is less polluting, it uses less energy and it concerns the protection of the environment. Eco activities generate many businesses. Governments promote and support green energy development, so this is the perfect period to develop a project in line with sustainable development. Figure 18 shows the different growths of the use of renewable energy. The solar sector is in the first rank of the sustainable energy investment in the world in 2014 according to Eurostat [36].

<WRAP centeralign>

Figure 18: Electricity generated from renewable energy sources [37]

</WRAP>

4.2.2 Micro Environment

Next to the macro environment, the micro environment also had to be analyzed in the market analysis. Figure 19 shows the different factors of the micro environment.

<WRAP centeralign>

Figure 19: Micro environment aspects [38]

</WRAP>

4.2.2.1 Suppliers

Using local suppliers was a budgetary as well as ethical choice. By choosing local suppliers the team was able to maintain a stable economy in the region and avoid all import-related costs. Furthermore it's easier to maintain a partnership with local suppliers because of the proximity.

For The GreenHouse wood, cork, electronics components and plastics were needed. For the production of The GreenHouse, two suppliers for each category, to allow competition between them, were searched. This way the best prices were gotten, but also a rescue provider was available.

4.2.2.2 Intermediaries

Intermediaries can be usefull to expand the sales sector, reach more consumers and promote the product. Customers are important for that but also social networks, advertising companies, local radio and cinema.

4.2.2.3 Competitors

The analysis of the competitors was really important because a value, that our competitors didn't have, had to be found in the product. Furthermore, competitors failures are a way to learn and try to avoid them. For the project differents kind of competitors were found: direct and indirect. Table 17 shows a list of the competitors for The GreenHouse.

<WRAP centeralign>

Table 17: Description of competitors
<WRAP 10000px center>
Types Descriptions Pictures
Direct
AeroGardenThey propose an automatic greenhouse with artificial ligth to grow plants quiclky. Their greenhouse works with a power supply and water. The consumer can only growth six plants at the same time and is obliged to buy the specific pre-seeded grow pots to use the greenhouse. [39]
Indirect
Supermarket: Continente, Pingo Doce, JumboThey sell vegetables and aromatic plants but the quality and the freshness are not so good. However, it remains cheap. [40]
Biomarket: Cantinho das AromaticasThey sell vegetables and aromatic plants of good quality but it's a little bit expensive. [41]
Small kitchen garden: Indoor AllotmentThey offer fresh food and homemade but they require maintenance and plants take time to grow. [42]

</WRAP>

</WRAP>

4.2.2.4 Publics

The public targeted by The GreenHouse were people who want to eat healthy and homemade food but don't have time to garden. So the team proposed fresh food, which grows fast and which does not require so much maintenance as a garden. Furthermore, the target public doesn't have gardens and live in flats or small houses so with the product, they can have a little piece of garden with enough space to grow some plants.

4.2.2.5 Customers

Customers are also an important part of the marketing because the product is sold to them. Convincing them that The GreenHouse is worth investing is an important task. Customers attract more consumers. This is, if the company trusts in customers and if customers trust in the product, consumers will trust too.

The type of customers the team targeted are flowershops and trendy eco-shop. Flowershops are adapted to the product because people can buy, with The GreenHouse, seeds and compost. Furthermore, a sales assitant can help the consumer to understand how The GreeHouse works and what kind of plants are suitable to grow.

Trendy eco-shop are also adapted to attract another kind of consumer: those who want trendy objects. These shops can seduce them with a strategy of selling a new concept with an eco-friendly aspect.

4.2.2.6 Company

For this project, we didn't have a company but a team of five students with different nationalities and backgrounds. Everybody could bring something with his or her skills and knowledges. Cristina studies industrial design and product development so she could manage the design of The GreenHouse and could have a perfectionist eye on the production. Antonio studies mechanical engineering so he could manage the mechenical part and the modelling of The GreenHouse. Christophe studies electronical engineering and could be in charge of the electronical part and the plannification of the project. Mathias studies environmental engineering and could be in charge of the environmental, sustainability and materials part. Finally, Alisson studies packaging engineering so she could manage the planification of the project, the marketing part and the packaging part. The nationalities could also help studying various markets and bring cultural knowledge.

4.3 SWOT Analysis

With a SWOT analysis it was possible for the team to see what factors (internal and external) were favorable and unfavorable for achieving the objective. SWOT stands for strengths, weaknesses, opportunities, and threats. The strengths and weaknesses discuss the internal factors while the opportunities and threats discuss the external factors. Figure 20 shows the SWOT analysis for this project. When the team looked at the different factors they concluded that the objective was attainable.

<WRAP centeralign>

Figure 20: SWOT analysis

</WRAP>

4.4 Strategic Objectives

For a good marketing plan it's really important to know where you are going. Because of this objectives for the next 5-10 years should be described. A good objective is made by the rules of SMART.

Here you can find the objectives for The GreenHouse for the next 5 years:

4.5 Segmentation

The segmentation in marketing consists of dividing the population in homogeneous groups to fulfil the needs of each group in a more effective way. A good segmentation must be operational and avoid inappropriate choices. Any segmentation criteria must have the following characteristics:

Four criteria of segmentation were analyzed: geographic, demographic, psychographic and behavioral.

4.5.1 Geographic Segmentation

For the launch of the product it was chosen to target Portugal first. Due to the climate, there are very hot summers that burns plants and very cold winters. After Portugal, The GreenHouse will be sold in other countries that are experiencing the same problems.

The geographic target is in living cities, because The GreenHouse allows people, living in apartments, to cultivate their own aromatic plants. In rural areas, most people have gardens so it is more difficult to attract them. In addition, to achieve an optimal performance of The GreenHouse the aim is for sunny cities.

4.5.2 Demographic, Psychographic and Behavioral Segmentation

With all the scandals about food and brands nowadays, people are losing confidence in supermarkets, especially in big companies. Currently consumers want to know the origin of the food, how it was made, how it was manufactured and under what conditions it has been produced. Therefore, a new trend has begun with the emergence of the organic market, the desire to buy premises and above all the desire to make homemade food. Faced with this movement, The GeenHouse fits perfectly into the market.

For the segmentation, the team decided to focus especially on the age of the public as well as in their diverse needs, such as economical possibilities, aspirations and free-time activities. Not all publics can be attracted by the product. Because of that, a distinction of three different population groups were made: children, young and active people and elderly people. Figure 21 shows these different population groups.

<WRAP centeralign>

Figure 21: Target scheme

</WRAP>

To define in which group to focus the product it was necessary to take in consideration the distinctive characteristics and requirements of each of them as well as the advantages and disadvantages that they present in relation to the product.

The team distinguished three different target groups with different ranges of age inside each: children (from 0 to 12 years old), young active people (from 13 to 50 years old) and mature people (from 51 to +75 years old). Figure 22 shows the different subgroup of ages in each target group.

<WRAP centeralign>

Figure 22: Age group scheme

</WRAP>

Inside this market sector there is distinguished in two different subgroups: babies and kids. Babies are these people from 0 to 3 years old and kids are the people from 3 to 12 years old. Babies and kids are very curious and full of energy that they use in their desire to learn and try all kind of new things. However, they are also innocent and they are susceptible to suffer from accidents or getting injured easily. Most of the population of this sector can present difficulties in handling complicated technologies even though they learn fast and they are open to accept changes easily. The devices for this population groups require high reliability equipments and devices designed especially for their own security. They love to play and discover new things and giving them the opportunity and the responsibility of taking care from plants could be an effective way to improve their own self-realization.

This market sector comprises a very wide range of population and for this reason it is divided in three age groups: adolescents from 13 to 17 years old, youths from 18 to 30 years old and adults from 31 to 50 years old. In this age groups, there is very active people who spend many hours away home studying, working or with both activities. Youths and adults have clear ideas of what they like and what their priorities are while adolescents are still discovering their own preferences and stablishing their futures. Adolescents appreciate their free time and they don’t like wasting time in meaningless activities so they prefer to use their brief free time in playful activities. With youths and adults, the problem is always with the free time: working and studying requires a lot of hour per day and they need to use their free time in a reasonable way because they have busy lives. This type of people prefers having quality products but without effort. They don’t conform to everything and they handle very well the modern technologies because they were born with them. This sector of population is very open to new things and tolerates the changes well.

This market sector includes two age subgroups: middle age people from 51 to 65 years old and elderly people of + 65 years old. This group of people include the last years of work and the retirement years. They are people who usually do more relaxed activities and they have more free time than young and active people. Middle age people are in their last working years so they still have active lives but they have less energy in doing physical activities. Elderly people have already stopped working and they want to enjoy their lives but they can have limitations of mobility and some kinds of age illnesses.

This sector of the population is more related to nature and old customs and know the fact that for good things you must have patience. They like quality products and know that they have a cost. They are also people who value less objects and more experiences and have come to a time when they value comfort above all things as they have much experience in life.

On the one hand, we have children that can’t cook and they prefer more manual products with less automation and on the other hand elderly people who are more limited in their movements so a manual product can be difficult to handle for them. Both groups are not used to advanced technologies. For the product, the best target is the group of young people because of their needs and lifestyle that fits more with it. Young people are more and more concerned by environmental issues and they want high quality food. They really want to act for our planet and follow the ecological trend that the proposed product allows them to follow: a semi automatic greenhouse that fits with their habits.

4.5.3 Target group

After analyzing the pros and the cons of every group the team has extracted different conclusions of the best choice whom to focus the product.

First, children are too young and unconscious to use a product designed to help in growing plants for cooking. They could grow plants for fun and to get self-realization but the team decided that the disadvantages of having to design it in a safe way, with small size and weight and with an esthetic that attracts children are requirements that need too much research and budget.

About young and active people, this is an attractive target because it includes people that is studying and people that is working and they already have purchasing power to buy the product. This target group includes busy people that appreciates to eat good and healthy but, at the same time, they don’t have time to spend in growing plants and taking care of them. Young people is concerned about by environmental issues and want to act for our planet and follow the ecological trend that the proposed product allows them to follow: a semi-automatic greenhouse that fits with their habits.

About mature people, they are more patience and aware of the need of putting effort to achieve things and they can wait or pay more for an excellent quality result. They have lived different life steps and they have experience in many fields. Technology is not an strange thing but maybe they need more time to get used to some changes or improvements.

In conclusion, the best target group is people from around 25 to 65 years old because it includes the youths that just left their parents houses and are starting their own way in life following an environmental friendly lifestyle and caring about nature and the adults and middle aged people, that are in their last working years, and that they have purchasing power and a clear idea what to use their free time in. It is a very wide range of age group with different perspectives about life and occupations but what they all share is the desire of using fresh products and being sustainable at the same time of trying to do things by themselves and having their free time to develop other activities that they consider more important than taking care of their plants. This group of people is very exigent in quality and they want to spend time, money and effort when it’s necessary, otherwise, they won’t feel comfortable.

The GreenHouse can be a good ally in this target group people’s life so they can be interested in buying it and using it to raise their life quality and forgetting about activities that they can avoid but not refusing to eat healthy and excellent quality food.

In Figure23 is detailed the target group selected that fits more with the product.

<WRAP centeralign>

Figure 23: Target group selection

</WRAP>

4.6 Strategy/Positioning

Positioning the company strategically is crucial to focus on a consumer and create a positive perception of it. The ideas promoted by the company must be highlighted in order to try to stay ahead of the competitors. If you offer a more innovative product and service, you should be able to offer a good perception of it.

In relation to Figure 24, the company has been positioned in the position that has been considered most appropriate in relation to competition. Significant weight has been given to the sustainability and simplicity of the product in addition to its energy efficiency. One of the main objectives of the product is to make the most of all possible natural energies, and at the same time, to be practical and useful for the user by offering a service that the competition cannot, or does not, offer.

<WRAP centeralign>

Figure 24: Competitors positioning map

</WRAP>

The distinctive feature, besides an attractive design, is the fact of designing a sustainable product from its production to its recycling, besides being a product that facilitates the life of the user. In relation to other products of the competition, The GreenHouse will have a higher price since it incorporates technology that others do not include. Furthermore, it is a product that works in a different way in winter than in summer and this is a very strong advantage in a country where the weather changes completely during the year. The rationale is that the type of people who want to buy this product can grow their own plants in an optimal way and invest a little more money for a top quality, environmentally friendly and reliable result.

A very important factor was to know how to communicate the value of the product in an appropriate way in the adequate channels so that the message reaches the right receivers and not waste resources without reward. The key points to focus the positioning are:

4.7 Adapted Marketing-Mix

The marketing mix is a tool used in the marketing plan to promote the product in the right place, with a fair price and at the right moment. Therefore marketing mix is often associated with 4 P’s: Price, Product, Promotion and Place. Philip Kotler and Gary Armstrong (a well-known marketing professor) wrote a good definition for Marketing Mix in his book: “The Principles of Marketing” which is “The marketing mix is… The set of controllable tactical marketing tools – product, price, place, and promotion – that the firm blends to produce the response it wants in the target market.” [43].

4.7.1 Product

The product is a good or a service that a company creates to satisfy a need of a specific group of consumers. To avoid the decline of the product and the brand, the marketer must constantly think about the product's improvement to rebuild sales.

The characteristics of the product must give a value that the consumer can appreciate. The product is being developed is a small domestic greenhouse for outdoor use and its main objective is to grow aromatic herbs in good condition throughout the year, regardless of the climate conditions. The purpose of this product is to make the user feel that he is cultivating his own food in a sustainable way since he stops consuming treated and poor quality herbs to season his meals with plants of the best quality and grown in his own home throughout the year. In this way, the user will no longer have to be careful to take care of his plants all the time since the product will do it in a semi automated way. Consumers will no longer have an excuse not to prepare delicious recipes at their leisure with the best herbs.

There are many types of greenhouses in the market today but most require a lot of space and daily care for plants. The GreenHouse has the aim of taking care of the plants and to offer their maximum potential all the time. In addition, The GreenHouse will also collect water from the rain, so there will be very few occasions when the user will have to refill the water tank: only in extreme situations. It is a semi automatic product where the user has a slight interaction with the product but at the same time offers a tranquility and minimal care.

During the summer the consumer just should be aware of the level of water from the water tank because The GreenHouse will protect the plants from the sun and possible rain thanks to its sensors. During the winter, a transparent fixed cover will be enough to protect the plants and provide them with the perfect atmosphere to grow and live. Concerning the identity of the product, that has been explained in the part 8.3.1 Identity.

To improve the product, it is possible to extend the brand with accessories such as pots, seeds or extra covers that give an extra functionality to the product.

4.7.2 Price

The price is the sum against which the consumer must exchange the product in order to benefit from it. When choosing the price, the team had to think about two things: the amount for which the consumer is willing to pay for a product of this type and the amount that the company needs to earn to have profits and survive. If a price that is too low was chosen, the consumer would think that the product would be of poor quality and the company wouldn't be able to make a profit. If the price was too high, there was risk that the consumer didn't buy it and preferred the competitors.

Furthermore, the team had to think in which way the consumer has to pay the product. If it would be sold on the internet, the payment would be by transfer like with Paypal or by credit card. If the product is sold in a store, the rules of the store had to be followed.

To produce the prototype of The GreenHouse budget of 150.00 € was given. For that reason, a selling price around 200.00 € seemed fair with that. At the beginning, the company could be selling a certain number of units with a lower price to promote the product and then starting with the standard price in order to make profit and stablish its gap in the market.

Occasionally, the company could make promotions or discounts at strategic times such as Christmas surroundings or at the beginning of the scholar year to improve the sales.

4.7.3 Promotion

Promotion includes all the actions taken to make the product known and encourage the consumer to buy it. There are several means of communication such as advertising, sales promotion, public relations, internet advertisements, print media… For The GreenHouse, a leaflet had to be designed to introduce it to the potential customers. This leaflet could be distributed directly on the street or it could be sent by traders or by ordinary post according to market studies.

Figures 25 , 26 , 27 , 28 show the leaflet.

<WRAP centeralign>

Figure 25: Front face of the leaflet

</WRAP>

<WRAP centeralign>

Figure 26: Rear face of the leaflet

</WRAP>

<WRAP centeralign>

Figure 27: First face when the leaflet is open

</WRAP>

<WRAP centeralign>

Figure 28: Internal face of the leaflet

</WRAP>

Social networks will also be used to share the product, especially the most used ones. A Facebook and Instagram profile pages were made to promote the product, update videos and pictures from users and all kinds of tutorials to help in the usage of the product. At the same time, a Twitter profile was opened, so the customers were allowed to interact with the company asking questions or tagging pictures with the product. Another promotion measure that is working really good nowadays is giving the product to some “influencers” of the moment and letting them interact and talk about the product in online videos. All these measures were fairly affordable in terms of budget, and especially with the influencers, the impact is really big because thousands of people will watch the videos. The focus had to be on the correct target to not lose resources and time. With the aim of promotion, the company has 5000.00 € of budget. The information and the details of how it was be spent can be found in chapter 4.8 Budget.

4.7.4 Place

Choosing the right places where to allocate the product in a strategic way helped in selling the product and reaching a larger number of consumers. The team had to think where the product would fit the most and where the consumers were agreeable to go to buy the product.

Taking in consideration that The GreenHouse is a product with a very specific target, it was a major decision where to sell it. To provide a feeling that the product is “special” the product would only be available in certain places.

First, the product had to be available online only on the official website of the company. Depending on the number of products sold, the company would study the possibility of opening other channels of selling online such as Amazon or other international websites to buy products. The official website would have all the information of the product (where to buy it, instruction manual, after-sales service, repair service, use tips and explanations from experts in plants field). Figure 29 shows the home page of the company's website.

<WRAP centeralign>

Figure 29: Homepage of the company's website

</WRAP>

About physical stores, The GreenHouse would be available in specialized shops that sell products according to the ideologies and the philosophy of the company. An example of this kind of shops is Cantinho das Aromaticas, that produces farm products with a great quality. It also would be available in more big plant shops as Jardilan.

The GreenHouse would be sold as fast as possible since its fabrication. The ideology of the company is being as much sustainable as possible and for that the idea is using as less warehouses as possible. The company would have a factory with finished products from where the production would be divided: products to sell online with no more intermediaries and products to send to the specialized shops that would be moved to the stores with no more trips.

4.8 Budget

For an effective promotion of the product and the company it was essential to count the necessary amount of money. During the first year, the company would make the most powerful investments to make sure that the promotion is strong enough to spread its name and to achieve a steady customer basis. During the firsts months, the company would have to spend a big amount of money from the budget in promotion but as time went by the promotion needs would be decreasing.

For the promotion part a budget of 5000.00 € was given. More information on this topic, can be found in chapter 4.7.3 Promotion. The overview of this expenses are to be find in Table 18.

Facebook, Instagram, Twitter and other social networks could be great allies in the communication and promotion processes of the product because these channels barely cost money and they reach many people in few seconds. Using foodie and healthy trends could be helpful in getting the attention of potential consumers.

Even though the company could create pages in social networks for free, the company would need somebody to take care of these pages: the information to put in it, updating news and responding messages. So the company would pay 200.00 € per month to the community manager in charge of the social networks to ensure that the pages are kept up-to-date and active.

A web page to place all the information about the company and the product, where to find it, how it works, curiosities and all kinds of information, had to be made. Creating a web page is not an expensive activity but requires maintenance and updating just like social networks. This activity must be performed by a responsible person and may be part of the company or external. It is estimated that the approximate cost of creating the website is 500.00 € and the monthly maintenance of 100.00 €.

Table 18 shows an overview of the estimation of our marketing expenses for six months.

<WRAP centeralign>

Table 18: Marketing budget
<WRAP 300px center>
Expense Price (€)
Promotion
Leaflet1000.00
Posters500.00
Advertising in cinema1000.00
Advertising on newspaper500.00
Advertisement signage1000.00
Advertisement social network1000.00
Total promotion 5000.00
Other
Website creation500.00
Website maintenance100.00
Community manager200.00

</WRAP>

</WRAP>

4.9 Strategy Control

Asking for feedback after the marketing campaign is useful, otherwise, nobody knows if the message has arrived, or if it was effective or not. There are several ways to receive feedback from marketing and these must be used to identify the needed adjustments and set guidelines for the future to achieve marketing and business goals [44].

4.9.1 Competitor analysis

Every company must know its own products, marketing strategy and competitors to try to attract customers and fitting in the market. This kind of analysis consists in checking the competitors’ products to see if they are succeeding or failing, and why. In this case, The GreenHouse has many competitors: supermarkets, bio shops, garden shops and traditional greenhouses. Knowing the strengths and the weaknesses of all those competitors made us aware of how to focus and to improve the marketing and even the product. This part is more detailed in the competitor’s part 4.2.2.3 Competitors.

4.9.2 Customer Analysis

Making a survey about the company or about the product is another way to know more about the customers view. This way of analyzing the customer’s opinion is believable because the survey is anonymous and the customer can even give comments or suggestions to improve the product. Furthermore, this kind of feedback made the company able to collect data about the age, gender, location, activities or preferences about massive amounts of people.

<WRAP centeralign>

Figure 30: Question 1

</WRAP>

<WRAP centeralign>

Figure 31: Question 2

</WRAP>

<WRAP centeralign>

Figure 32: Question 3

</WRAP>

<WRAP centeralign>

Figure 33: Question 4

</WRAP>

<WRAP centeralign>

Figure 34: Question 5

</WRAP>

<WRAP centeralign>

Figure 35: Question 6

</WRAP>

<WRAP centeralign>

Figure 36: Question 7

</WRAP>

<WRAP centeralign>

Figure 37: Question 8

</WRAP>

<WRAP centeralign>

Figure 38: Question 9

</WRAP>

<WRAP centeralign>

Figure 39: Question 10

</WRAP>

<WRAP centeralign>

Figure 40: Question 11

</WRAP>

<WRAP centeralign>

Figure 41: Question 12

</WRAP>

<WRAP centeralign>

Figure 42: Question 13

</WRAP>

<WRAP centeralign>

Figure 43: Question 14

</WRAP>

<WRAP centeralign>

Figure 44: Question 15

</WRAP>

<WRAP centeralign>

Figure 45: Question 16

</WRAP>

<WRAP centeralign>

Figure 46: Question 17

</WRAP>

<WRAP centeralign>

Figure 47: Question 18

</WRAP>

<WRAP centeralign>

Figure 48: Question 19

</WRAP>

For the customer analysis, the team proposed a survey of 19 questions about life habits and the opinion towards their way of conceiving an urban greenhouse to see if it would fit with a specific target.

The survey had been answered by various kinds of people from many different countries with a variety of backgrounds and habits. Most people (83.5 %) in the survey were between 18 and 28 years old and the next most common age ranges were from 29 to 38 (6.4 %) and 39 to 48 (4.9 %) years old. This feedback was useful to understand that this product is focused on “young people”. About the gender of the participants in the survey, the percentages were mostly alike being females around 55 % and males 45 %.

In relation to the origin of the respondents, it had been possible to distinguish up to twenty one different countries. The country that responded most is Portugal (35), followed by Spain (27), Belgium (26) and Germany (24). Having a variety of countries in the answers was positive because it gave more reliability to it and it offered more points of view.

To know a bit more about the weather of the different countries, the team added a question, if it is sunny in each country. Surprisingly around two thirds of the participants said that in their countries there is sun most of the time or sometimes. Just a third of them admitted that in their countries the weather is not usually or never good.

The household type of the respondents was also divided in half between houses and apartments. This was a favorable fact since the product was designed for apartments but serves perfectly for traditional houses. In addition, on the fact of having a railing to place The GreenHouse, 72 % of the people who answered, have it. This is a suitable number knowing that the product needed a fence to be fixed. On the other hand, the people with garden or yard in their houses were around 60 %. The other 40 % were people that could be interested in The GreenHouse.

Around six out of ten people didn’t see gardening as a hobby for them and although this was a big percentage of people maybe they were interested in having plants but not in taking care of it as an obligation.

Half of the people that did the survey cook daily and around 40 % of this people cook during their free time. Just 9 % of the people never cook. This was a good sign that many people cook or like to cook. To clarify if people enjoy cooking and spending time on it, the team added a specific question about it. Around 67 % of the people enjoy cooking while 33 % didn’t. Around 80 % of the people, that did the survey would like to grow their own ingredients. This fact was a big strength for the product because it showed that people were interested in their feeding and in the quality of their food.

Around 70 % of the people was buying fresh aromatic herbs instead of dry ones and around 88 % of the people thought that fresh food is the best option to consume.

About the most used herbs when cooking, oregano and garlic were at the top of the list followed by basil, parsley and rosemary. To conclude, 71 % follows an environmental friendly lifestyle, more than 96 % think a greenhouse could be useful and around 80 % would like to have a small size greenhouse in their house.

4.9.3 Testing Research

According with chapter 4.9.2 Customer Analysis, to know if the product was appropriated to the selected target group it would be good to know the real impact of the product in relation with the customer. Communication with the customer is essential to know if the product is evolving in the correct way and knowing the opinion of the people that is going to pay money for the product because of its value is the best way to receive feedback. Knowing what the customer likes or dislikes can help in future improvements or in developing new products or solutions.

4.9.4 Customer Feedback

Customer feedback is a technique similar to testing research but evaluating customers’ opinions of existing products that they usually use. In this case, as well as in the customer analysis, a survey can offer opinions about specific questions or details about the product that people aren't able to give through any other way. Another way to know information about customers is asking the employees, who are involved with the selling of the product, of the company about the reactions of the customers and their personal opinions and suggestions to improve the product.

4.9.5 Cost Analysis

Making an analysis of the products that already exist is an effective way to know a bit more what the customers expect about the product. There exists a concept that is the “psychological price”: it is the exact amount of money that people are willing to pay for the product. On the one hand, if the price is lower than expected, people will take for granted that the quality of the product isn’t good and they are not going to pay for it. On the other hand, if the price of the product is higher than expected, people will feel cheated and they are not going to pay for the product neither.

To set the correct price many factors needed to be taken into account. The first one was the cost of all the components, technologies, manufacturing and human resources: nothing can be built from air. The second one was the profit for the company: if the company sells a product by cost price, the company wouldn't earn money from it. The third were all the rest of the costs: distribution, inventory and the current costs of the marketing strategies.

After the determination of all the costs and the costs of the competency, it’s was time to set a fair price for the product taking into account all the variables.

4.10 Conclusion

Based on this market analysis, the requirements that the team decided to choose are to create The GreenHouse intended for young people who care about healthy lifestyle and live in cities, put the product on a balconie and use an automatic irriagation system. This was chosen because nowadays healthy eating has become really important. Most of the time, in cities, people buy aromatic plants in the supermarket because it is convenient. They don't have space to have a garden and they don't have time to cultivate. Consequently, the team decided to create a product that can be put on balconies and doesn't take up much space. In The GreenHouse, the customer can grow their own aromatic plants and thus consume fresh aromatic plants for cooking. In addition, we decided that The GreenHouse does not require much maintenance from the consumer. This way the consumer can enjoy his free time without having to look to much at The GreenHouse.

The next chapter focuses on the sustainability of the company. This way the team could see which eco-efficiency measures would be taken to make the company and product more sustainable.

5 Eco-efficiency Measures for Sustainability

5.1 Introduction

Influenced by the sustainability class the following chapter deals with the environmental, economical and social impact of The Greenhouse as a manufacturing business by its everyday activities. The purpose of the sustainable report is to provide transparency of risks, impact and opportunities. Transparency generates trust and gives the opportunity to see the business in a bigger picture – as a part of a complex world. For the business sustainability can generate a competitive advantage, because it means generate a healthy connection to economic, social and environmental systems. There are various definitions of sustainability, but the core idea is often the same. The United Nations published 1987 the Brundtland-Report which defines sustainability as following: “Humanity has the ability to make development sustainable - to ensure that it meets the needs of the present without compromising the ability of future generations to meet their own needs.” [45] Sustainability can be divided into three different but connected (overlapping) fields (often referred to as the three pillars of sustainability): Economy, Environment and Social [46]. Figure 49 shows the three pillars of sustainability. <WRAP centeralign>

Figure 49: Three pillars of sustainability [47]

</WRAP>

In this chapter the team looked at what these different pillars mean and how they could influence the company. At the end a life cycle analysis was done of the product to see in which part of it's life it would be the least sustainable. This way solutions could be found to minimize the negative impact.

5.2 Environmental

5.2.1 Material and Production

To reduce unnecessary transportation and negative environmental impact, the structure of The Greenhouse is made mostly out of local and renewable resources. The structure of The Greenhouse will be made out of wood and the isolation out of Cork – preferably from Portugal. Cork is a very good isolator and 100% natural. Through heating it’s possible to manufacture cork plates which even doesn’t include any kind of glue [48]. The amount of other parts, which cannot be made of renewable resources, are as small as possible and purchased in Portugal as well. Within the production we use as little toxics as possible. For the painting we choose an ecofriendly color. There are also possibilities to use nontoxic wood hardener which creates through chemical reactions a waterproof glass-like substance in order to close the pores of the wood and prevent water from entering. Through the use of little toxics the quality of the work environment within the production is pleasant, which is one important factor of work motivation [49]. The product is produced in an organized workshop. This makes it possible to fix and reuse/recycle old products and assemble them to new ones. Through organized use of materials the production has a minimal outcome of “left overs” (like the rest of woods). Quality control ensures to produce only well working products.

5.2.2 Product and Usage

The Greenhouse as a long life product gives the customers the opportunity to grow their own plants for cooking (especially aromatic plants). If aromatic plants are bought in supermarkets, their environmental impact will be much higher than the self-grown inside The Greenhouse, because the ones from the shop were grown at some big scale greenhouses, packed, transported and stored until somebody buys them. The Greenhouse uses sun energy to provide the growing conditions and rainwater for the watering system (which uses the capillary effect and doesn’t consume any energy). Just the control system will need some electric energy, supplied by rechargeable batteries. The control system runs on low energy, in order to keep the demand low.

The Greenhouse is based on a module concept (the prototype won’t have this feature). If a part breaks, it is possible to order just the broken one. The product will be sold as a kit to be self-assembled. On this way we will save a lot of space while transporting and storing in the shops.

5.3 Economical

A sustainable concept just make sense, if the company is also economical healthy. Otherwise it won’t last long. Sustainability means to create something which can work infinitely – that means that the company needs to make profit. Luckily economical sustainability can walk hand in hand with social and environmental sustainability. Actually they work pretty well together. To use mainly local supplier, which work themselves with the idea of sustainability, makes it possible to develop long lasting and beneficial relationships. Partner in business, which the company can count on, are making the business issues easier and more effective. The world is going green. Sustainability is a big topic nowadays. The company promotes The Greenhouse as a sustainable product. Customer recognize the labels and trust in the company/product. Quality instead of quantity – more and more people are living this slogan. The Greenhouse hits a growing need of customer to buy high quality products and subsidize to the sustainable movement. Since the company is reusing/recycling intact modules of broken products, especially electronic parts are given a second life cycle. This reduces the impact of the company on the environment and saves money.

5.4 Social

Sustainability includes also social issues (or people). If the social issues are neglected a system won’t work properly and sustainable (it will collapse eventually). It’s important to include the needs of people in the concept. The philosophy of the company sees the contact of humans with nature as a fundamental need. In our modern time, people often lost touch with the origins of our species. The company want to contribute with The Greenhouse as a catalyst for people to discover the magic of nature and life again. To grow something by your own, at your own house, is a satisfying experience and maybe an opportunity for people to reconsider the connection of human and nature which could lead into a more aware and sustainable life style. With The Greenhouse at home, the customer will automatically deal with the topic of self-sufficiency. The company is also part of a network of a sustainable network. That means that the company does preferable business with other sustainable working companies. Through the growing of this network more and more people find jobs in sustainable businesses, which are aware of peoples need. The company understands the cultural mission to enrich the social environment. Since the company owns a workshop, it is possible to receive different kind of groups (for example school classes) in order to teach them about growing plants and to show the possibilities of sustainable businesses. This shall encourage people to follow their ideas for a sustainable world.

5.5 Life Cycle Analysis

Life Cycle Analysis Through the LCA (Life Circle Analysis) the team wanted to point out the impact of the product on the environment. The analysis is qualitative. The lack of data made it impossible to do a quantitative LCA. This chapter will deal with the different steps of the life circle beginning with the production of raw materials to preliminary production, production of the end product, use and operation and end of life phase.

Production of raw materials: As already pointed out, the team wanted to use, for the main structure, wood and cork. Both materials would be produced and purchased in Portugal, in order to reduce the way of transportation. Wood and cork are renewable resources and therefore the first choice.

Preliminary production: It is not possible to use 100 % renewable resources, therefore the team tries to keep the amount of other materials (plastic etc.) very low. The power supply would be a battery. To minimize the impact, it would be a rechargeable battery. All the components, such as the control system, sensors, battery etc., would be purchased from local suppliers. Raw materials such as the wood would be cut and prepared. The team planned every cut on the materials in advanced, to prevent unnecessary left overs. Left overs and rubbish of the production would be separated and if possible reused or recycled.

Production of the product: During this phase all materials and components would be assembled to a finished product. It was important to check the product of all the functions. Malfunctions could lead to unnecessary bad impacts on the operation of the product.

Use and operation: It is important, that the user is operating The GreenHouse correctly. Therefore the product would be provided with a detailed but understandable user manual. This manual includes instructions for fixing eventual damages on the product. Furthermore the customer would be offered maintenance and reparation services. Since the product is using solar energy for increasing the temperature in winter and rainwater for the watering system, it runs (except the cover motor and control system) on natural resources. To keep the energy demand low, the control system was designed on low energy consumption. The battery for the power supply is rechargeable. Furthermore the watering system is based on the capillary effect and doesn’t need any energy source.

End of live phase: If a part of the product might be damaged or breaks – it is possible for the customer to order just a new replacement module instead of buying a whole new product. Since the structure is mostly made of wood, these parts can be dumped easily and without danger for the nature. If the customer decides to give up on the product, the Arduino system would be bought back, for a small amount of money, from the costumer (required it’s still working). The control box could easily be dismantled from the rest of the product and send as one part to the company. At the end the Arduino could be reused.

5.6 Sustainability Monitoring

To monitor the companys present state and improvment regarding to sustainable efficency, the team decided (after taking part in the EPS sustainability class) to introduce six indicators (see the following table 19 ). Each indicator is covering more than one sustainability area. The “water consumption” indicator for example monitors the total need of the companys water over one year and the resulting costs. In this way the company is able to compare their state of sustainability to themself - see improvement or deprovement.

<WRAP centeralign>

Table 19: Sustainability Monitoring
<WRAP 1000px center>
Indicator (1) Water consumtion Energy consumtion Accidents of employees Illness of employees Usage of non renewable ressources “Green” image of the company
Environmental amount (liter)amount (MWh) / CO2-Emission (t)-in % of the weight of the product--
Economical costscostsprofit reductionprofit reductioncosts of the ressourcesamount of “green” business patnerships (2)
Social --accidents per yeardays per employees per year-survey results of the image of the company

</WRAP>

</WRAP>

(1) All indicators are regarding to the whole company and covering a period of one year, which includes everything from the production to the restrooms.

(2) For example special contracts with supplier of renewable and sustainable ressources (cork).

5.7 Conclusion

Since real sustainability is standing on three pillars (economic, environmental, social) the company is focused on all three of them. For the requirements the team decided to use natural resources (like wood), to designe the product to be a long live product, to use as little energy as possible and the amount of unnecessary material left overs will be the minimum possible. Broken parts can be replaced and ordered, in order to reduce waste. If the costumer decided to stop using the product, it is possible to send the electronic parts back to the company (in exchange for a small sum). The company can reuse these components. The product uses mostly sun and rainwater to provide growing conditions, just little energy is needed to run the control system and the motor for the sun/rain cover.

The company is part of a network of sustainable operating businesses. This leads to healthy and long lasting relationships with other companies. The sustainability aspect of the company is used for advertising, to meet the growing need of people of a green life style.

The company also takes seriously the mission to increase the quality of the social environment. The product itself shall work as a catalyst for people to get in touch with nature again. The company also wants to educate people, for example, school classes. Therefore different groups are invited to the company. This shall encourage to follow their sustainable ideas.

All the research was carried out for the project and all the requirements were chosen. In the following chapter, the development part can be done taking into account all the preceding chapters.

6 Ethical and Deontological Concerns

6.1 Introduction

Ethics and deontology is a branch of philosophy that studies the concepts of right and wrong conduct. It is not only an important topic in your personal life but also in an organization. When you develop or design a product you have to keep in mind the safety and protection of the world. This means the people and its environment.

In this chapter the team looked at how they could make the company ethically correct in every way. First they looked at the code of ethics by NSPE (National Society of Professional Engineers) [50]. Then they discussed if the marketing strategy wasn't too deceiving or wrong, for this they used the code of ethics for marketing developed by the American Marketing Association [51]. It is also important that the ethical questions concerning the environment were researched. Last but not least, the product had to comply with all the other standards and laws in Europe and Portugal. This way the team was aware of what kind of ethical impacts there were for the development of the product.

6.2 Engineering Ethics

In engineering ethics the team looked more at the professional part of the ethics. As engineers they have a big impact on the quality of life of people. They design and build things that help people have more comfort in life. It is of paramount importance to be sure that those things that were designed and built were made with the highest dedication to protection of the public health, safety, and welfare.

The NSPE developed a Code of Ethics that applies to professional engineers [52]. The six fundamental pillars of this code of ethics are stated here. The team kept every detail of this code in mind while developing the product.

6.3 Sales and Marketing Ethics

In marketing there are a lot of things that can be ethically wrong. This happens mostly when organizations are more interested in earning money in whichever way instead of doing honest marketing for their product.

Because there is no real universal code of ethics concerning marketing and sales, the code of ethics developed by the American Marketing Association was applied to this project [53]. This because this code contained everything to make an ethical correct marketing strategy. Every point of this code will be discussed here.

The team had to be honest about every aspect of the product. Lying or deceiving people in any way was not done in this project. This means that the faults or problems the product may have had to be admitted honestly.

For this we will have to try to serve the needs of the customer and be responsible for every decision we make. This means we will have to look out for the interest of every stakeholders when the organization grows. But also be aware that we have different types of customers that may have different interceptions of certain types of marketing.

The product had to be presented like it was, including maybe some defaults. There was no engaging in price fixing, predatory pricing, price gouging or “bait-and-switch” tactics. The team didn't do anything that would harm the customer in any way, this applies also for employees.

Nobody was discriminated. Trust had to be built with the customers by providing good service. This service existed of customer support. That way the company could learn from their feedback and take it into account for future development. Everyone had to be treated equally and everyone's opinion had to be taken into account.

For this factor the team communicated honestly and quickly to any stakeholder. This is certainly important when the safety of the people or the environment is at stake. A honest and good list of prices of every product was made. The team also had to accept the feedback that they got and show that they really thought about the stakeholders needs.

To show good citizenship the company would engage in volunteerism and charitable donations. When the team executed marketing campaigns they needed to keep the ecological environment in thought. Every trade was fair, even in with the suppliers.

6.4 Environmental Ethics

Environmental ethics is part of ethics that relates to the ethical relationship between humans and their natural environment. This is a really hot topic right now. Especially because ecology is an important part of a sustainable organization. Here will be stated what was done to be ethically correct towards the natural environment.

First of all the materials that were going to be used in the product had to be looked at. Materials, that minimize the impact on nature, should be chosen. The team tried to use recycled or cradle to cradle materials. While choosing materials, it is also important that any dangerous or toxic materials weren't used.

The second thing that was done in this part of ethics is work on the production process. The production process was optimized in any way so that it's power usage or usage of other resources got minimized to the minimum. The team also looked at certain ways to minimize the waste and try to reuse as much as possible the resources.

6.5 Liability

The last part of ethics is liability. Legal liability means that the company had to take responsibility for their actions when breaking certain laws. The company, had to take this responsibility towards the supervisors and the customers. This means they had to accept every consequences that could come from any error. Customers could have some complaints or even prosecute the company for certain errors in the product. The company had to be respectful for this and accept the consequences. Although these situations could be prevented from occurring by defining correctly the terms of warranty and anything the customer should be aware of.

The second thing that could be done to prevent these situations from happening was that the team had to be sure that the product was made with every appropriate safety measure in mind. The product had to be safe in use from every point of view. To be sure this counted for the product, it had to comply with the following EU directives:

Because of this directives and laws, all the electronic parts will be enclosed in a box that is grounded by the rules of the Low Voltage Directive [59]. The connections will all be with plugs. This way the product is safe as possible and complies with the safety issues of the different directives. Legal prosecution is avoided that way.

6.6 Conclusion

After this analysis the team had a better understanding of which ethical questions should be addressed when developing the product. The code of ethics from the NSPE and the different EU directives had a big influence on how the the product had to be safe in every way. The wood was treated so that it wouldn't splinter too fast and was safe for all people. Electrical components were made so that they were well protected, in the way that it couldn't electrocute anybody. Plugs and protection boxes were used to protect all the electronic parts from touching people when handling The GreenHouse. Or even when an error should happen, the current would not be to high.

After learning about environmental ethics the team decided that this would be an important part of the project. The company wanted to be an environmental friendly organization. That's why it was chosen to use materials as wood and cork, which are both materials that could be easily recycled.

For the marketing and sales part it was taken into account that everything was showed totally honest as it is. Defaults or errors with certain parts of The GreenHouse were communicated directly with all the stakeholders. A good feedback and communication system, so the team was sure that a good and respectful relation with every stakeholder, was built.

In the next chapter the development of the prototype of The GreenHouse will be discussed.

7 Project Development

7.1 Introduction

After all the different requirements were set from the different researched parts it was time to begin the development of The GreenHouse. Out of the different requirements the team had decided the specific functionalities The GreenHouse would need to meet the needs of the customer. After the different functionalities were chosen, the general architecture of The GreenHouse could be developed. This chapter explains how The GreenHouse got developed from the first designs, over the black box diagram and the systematic schematics to the final tests.

7.2 Product and components research

7.2.1 Type of plants

Since the product would be a rather small greenhouse for domestic purpose, the available space is the limiting factor for the range of plants possible to grow. The team decided to focus mainly on aromatic plants and small vegetables. Aromatic plants are small (compared to the most of vegetables), not to sensitive, they don't need to much water and most of them can grow in harmony with each other. Table 20 shows an overview of the possible plants for The GreenHouse.

<WRAP centeralign>

Table 20: Possible plants
<WRAP 300px center>
Type Picture
Basil [60]
Dill [61]
Lettuce[62]
Oregano [63]
Parsley [64]
Rosemary [65]
Celery [66]
Spinach [67]
Thyme [68]

</WRAP>

</WRAP>

7.2.2 Type of shapes

A greenhouse can exist in different types of shapes. Table 21 explains the several types of shapes for a greenhouse. Figure 50 shows the diverse types of shapes in a graphical manner.

<WRAP centeralign>

Table 21: Shapes explanation
<WRAP 1500px center>
Shape Description
Gablecharacterized by straight vertical walls and a gable-style roof, good spacing and layout design, easy to manage
Flat archstraight vertical walls with a single-span arched roof, better temperature stabilization than a gable greenhouse, needs active ventilation
Gothicwalls are bent over the frame to make a pointed roof, similar to gable-style greenhouses but without the need for structural trusses
Raised domestraight vertical walls with a high roof, very stable internal environment, typically expensive to build and heat, high wind loads
Igloo/domea small dome without supporting walls, panels are usually diamond-shaped
Tri-pentaa small enclosure composed of triangular panels
Lean-tothis style rests on the side of another building, it has limited space but is usually easy to heat and resistant to wind
Teepee/A-framea triangle or pyramid shaped enclosure for planting single rows or just a few plants
Shade housean open air structure with a fabric roof that is sometimes retractable
Sawtoothstraight vertical walls with roof panels angled towards prevailing winds; facilitates passive ventilation
Skillionstraight, vertical, different-sized walls with a roof sloped towards prevailing winds, transmits least amount of light during morning and evening, good for passive ventilation
Tunnela single arch with walls and roofing composed of the same span, poor spacing and layout considerations, requires active ventilation, small tunnels can provide basic protection

</WRAP>

</WRAP>

<WRAP centeralign>

Figure 50: Shapes pictures [69]

</WRAP>

Based on this study of the different shapes, the team decided to adopt the skillion structure because it was simple to build and allowed to have a better temperature stabilization with passive ventilation.

7.2.3 Irrigation methods

7.2.3.1. Drip Tubing

Like drip lines in an outdoor garden, drip tube watering brings the water supply directly to each plant's roots. Multiple tubes attached to a water supply extend outward so that each line supplies one pot. Once you position the tubes in their individual pots, an emitter provides a small spray of water onto the topsoil. You control the system manually or automatically through timers and moisture sensors. Because of a properly timed drip tube method, money and time is saved and it prevents water from striking the foliage; some plants are susceptible to bacterial infections from standing water droplets [70].

7.2.3.2 Overhead Misters

If you have a greenhouse that has the same plant species everywhere, an overhead watering method is a practical choice to cover all the pots evenly with moisture. Sprinkler heads connected to overhead water pipes emit a misty spray across the entire greenhouse. Larger greenhouses benefit from this irrigation method because the sprinklers cover a significant amount of square footage in a short amount of time. One major drawback of this irrigation method is wasting water; moisture finds its way onto walkways and other areas void of plants. However, it is possible to save the water runoff for future watering needs, if it is desire [71].

7.2.3.3 Mat Irrigation

Mat irrigation offers a constant supply of water to thirsty plants. A specialized mat, with water supplied by drip lines, stays perpetually moist. When you place your pots on the mat, the moisture wicks up from the mat and into the soil through the drainage holes. Similar to self-watering planters, the soil continues to take water from the mat until it is evenly moist. As the soil loses water to evaporation on the topsoil, the wicking action continues at the mat level. You do not need to worry about over- or under-watering your plants with this irrigation method. [72]

7.2.3.4 Perimeter Irrigation

Using a mixture of drip tubing and overhead misting concepts, perimeter irrigation isolates one plant bench into its own watering area. Piping attaches to the bench's edges while nozzles connect at varying intervals across the pipe's surface. After you connect the piping to a main water supply, the nozzles spray water directly into the middle of the bench to saturate all the plants. Depending on the nozzles' manufacturer, they are adjustable so that you direct the water to 45° or 90° angles across the plant tops [73].

7.2.3.5 The Irrigation Method of The GreenHouse

For the irrigation system, the team decided to adopt a new method that is similar to mat irrigation. The team wanted to avoid using too much energy and tried to make The GreenHouse as automatic as possible. Because of this, the principle is the same as the mat irrigation, but the mat is made from glass fibre material. This mat sucks the water from the water tank placed at the bottom of The GreenHouse (capillary effect). This way the mat is always wet, without the need of the costumer to water it every day. Wicks are connecting the pots with the mat on the bottom. For the prototype, the wicks are going directly from the pots to the water tank, because a mat would cost to much. Figure 51 shows the irrigation system.

<WRAP centeralign>

Figure 51: Irrigation system

</WRAP>

7.2.4 Electronical components

7.2.4.1 Controller Board

A control system needs a adequate controller board to connect and control everything. There is a big variety of controller boards available on the market. Table 22 shows a list of possible controller boards for The GreenHouse with their specifications.

<WRAP centeralign>

Table 22: Possible controller boards
<WRAP 1000px center>
NamePictureDimensions (mm)Input voltage (V)Digital I/O pinsDC current per I/O pin (mA)Price (€)
Arduino Micro[74]18 x 487 - 12202023.00
Arduino Uno[75]53.4 x 68.67 - 12142023.50
Arduino Leonardo[76]53.4 x 68.67 - 12204015.00
Arduino Nano[77]18 x 457 - 12224010.00
Teensy 2.0[78]18 x 355252017.95

</WRAP>

</WRAP>

The team chose the Arduino Uno for The GreenHouse. The Arduino Uno fits is the controller that's the most general and most robust. It's not needed to weld anything, which is a good thing for changing or repairing parts. This is also a good point for the modularity of the whole project.

7.2.4.2 Sensors

Temperature sensor: The team decided to use the DS18B20 model, because it’s a waterproof feature. Inside the greenhouse would be a lot of moisture, so it was important to have a waterproof sensor. Furthermore the sensor is cheap and easy to connect to the control system.

Rain sensor: The rain sensor is a ready to connect Arduino product with no specific product name. The team had chosen this solution, because it was ready to use and didn't need a lot of work to make it running.

Float switch: It’s the easiest and cheapest solution for checking the water level.

7.2.4.3 Motor

The geared DC motor MOT02034 provides enough torque to move the summer cover (3 kg/cm torque @ 6 V) through the 1:171 gear. Furthermore, it runs on DC with the same voltage as the control system, this made it possible to use just one power source for the whole product.

7.2.5 Mechanical components

7.2.5.1 Structural components

The support structure is made of square shaped steel tubes (12 mm x 12 mm), because they are strong to resist the weight and the requirements but, at the same time, cheap components. Furthermore, it was easy to work with them when cutting and welding.

7.2.5.2 Transmission components

The most important features for the transmission components of the summer cover are strength and light in weight to make it possible to use a small DC motor. The team decided to use aluminum frames (15 mm x 2 mm). These frames are super light and already in the needed shape.

7.2.6 Wood protection

Considering that wood is a natural, soft, porous, combustible, hygroscopic and deformable product and a food source for many living beings, it should be treated in an appropriated way including a necessary treatment. There are many varnishes and paints on the market that increase the surface hardness of the wood, protect it from scratches and slow the passage of moisture from inside to outside maintaining the wood's flexibility. Wood placed outside contains from 15 % - 20 % of water while the one placed inside contains from 8 % - 15 %. It is important to remember that wood should not be coated with varnishes or paints at the time after being subjected to extreme conditions of humidity or dryness, as there would be tensions on the surface, causing cracks in the coating that will serve as input or output for humidity. Generally, the coatings for exterior wood should be more elastic than for interior wood. The porosity of the wood is corrected by choosing the correct primer to ensure the uniformity of the surface bearing in mind a good brushing and decreasing the amount of primer needed. When painting there may be defects due to the resin content of the knots or even the same wood if not bled well. These resinous substances produce plasticizing effect that can be manifested itself as wrinkling or softening of the film and sometimes discoloration.

Table 23 shows the different types of protections possible for The GreenHouse.

<WRAP centeralign>

Table 23: Possible protections
<WRAP 1000px center>
Name Picture Price (€) Function
ACEITE TECA LUXENS MADERA EXÓTICA MATE [79]9.27To maintain and protect garden furniture without varnishing or waxing.
ACEITE TECA AQUATECH MATE INCOLORO[80]13.27To maintain and protect garden furniture without varnishing or waxing.
ACEITE TECA V33 INCOLORO MATE CLIMAS EXTREMOS[81]17.27To maintain and protect garden furniture without varnishing or waxing.
PROTECTOR EXTERIOR INCOLORO SATINADO[82]7.93Exterior protector with satin finish, recommended for decorating the wood.
LASUR HIDROFUGANTE XYLAZEL TECA SATINADO[83]29.27Lasur acrylic water-repellent, forms on the surface of wood a protective layer with water-repellent effect, offering a double protection against the weather as well as a decorative finish.
TRATAMIENTO UNIVERSAL AXTON[84]9.99Universal treatment for outside wood.
IMUNIZADOR CUPRINOL 1l[85]13.99A colorless wood immunity designed to penetrate deep into the wood, giving it a lasting protection against rot fungi and insect attack.
XILOPHENE SOR2[86]11.49Ideal for the treatment and protection of wood.
BONDEX INTEMPERIE[87]11.98Varnish for wood, solvent-based urethane with high protection with a glossy finish. Formulated with alkyd and alkyd resins modified with urethane.

</WRAP>

</WRAP>

After realizing accurate research on the different typologies of varnishes and existing paintings on exterior surfaces, it was concluded that Bondex is the one that offers the most advantages in quality-price relation. This is why Bondex was the brand of varnish chosen to treat the wood of The GreenHouse.

7.3 External Architecture

7.3.1 General Structure Ideas (2D)

First Idea

An outside greenhouse with a door on top and a sliding automatic awning that is opened or closed depending on the amount of rain and the temperature. This product must be placed on railings of balconies or windows and it's supported by a metal structure. The top is a triangular cover made from glass and the general structure is made of wood. The inside part can allocate between six and eight pots for aromatic plants with automatic watering and sensors that advise the system when temperature and rain are higher or lower than expected. A water collector is to be placed in the front to collect the rain water and fill up the water tank.

Figure 52 shows the drafts of the first idea.

<WRAP centeralign>

Figure 52: First idea drafts

</WRAP>

The first idea has a lot of advantages but especially in the summer there is an elevated risk that the temperature rises too much and possibly burns the plants. A static cover made of glass acts as a magnifying glass and we must take care of that effect because it can be very dangerous with a wood product.

The team kept some details as the general shape, the structure and the general idea to develop another concept more specific and more adapted to the weather of Portugal, that is really warm most the year and cold just in winter. This new idea fitted with the requirements of the target and with the characteristics of the place where it would be located.

Second Idea

The GreenHouse has two different covers: one for cold weather (winter cover) and another one for warm weather (summer cover). The winter cover is rigid, removable and made of a transparent foil. On the other hand, the summer cover is an automatic rotational awning cover that protects the plants from the sunlight and from the rain at the same time. The summer cover is fixed and it closes automatically leaving a space between the structure and itself. During the winter, The GreenHouse works as a traditional greenhouse. In these cold months the winter cover must be placed on top of the product to ensure that the temperature inside is warm enough. During the summer The GreenHouse works as a shade house providing the aromatic plants of a pleasant environment. The drafts of the second idea can be seen in Figure 53.

<WRAP centeralign>

Figure 53: Second idea drafts

</WRAP>

7.3.2 Cardboard Model

To visualize the dimensions of The Greenhouse, a cardboard model was made. Figure 54 shows the cardboard model with the summer cover.

<WRAP centeralign>

Figure 54: Cardboard model with summer cover

</WRAP>

Figure 55 shows the cardboard model with the winter cover.

<WRAP centeralign>

Figure 55: Cardboard model with winter cover

</WRAP>

7.3.3 General Structure Drawings (3D)

The general structure is the part of The GreenHouse which is composed by:

The general structure allows containing the pots with the plants and watering them. Figure 56 shows the general structure as an exploded view. The frame is composed of wood, while the panels are made of marine plywood. The team also decided to use cork as isolation for the final product. The cork is glued to the panels. For the prototype, the cork was replaced by foam in order to stay in the budget. The water tank is made of polyester reinforced with glass fiber. This polyester was chosen because it's really resistant to moisture, chemical products and mechanical force.

The final product is sold as a kit. This means the consumer assembles the product himself. This takes no longer than thirty minutes. The frame is therefore composed of different pieces that fit together with screws. This choice was made to keep the packaging as small as possible.

<WRAP centeralign>

Figure 56: General structure as an exploded view

</WRAP>

Figure 57 shows the complete product with the summer cover opened.

<WRAP centeralign>

Figure 57: General structure with summer cover open

</WRAP>

Figure 58 shows the complete product with the summer cover closed.

<WRAP centeralign>

Figure 58: General structure with summer cover closed

</WRAP>

Figure 59 shows the complete product with the winter cover.

<WRAP centeralign>

Figure 59: General structure with winter cover

</WRAP>

7.3.4 Summer Cover

As said before, The GreenHouse changes its functionality depending on the season. In the winter, it is a regular greenhouse while in the summer it is a shade house. This change of functionality is caused by the needs of the plants in an environment that changes radically during the year: cold in winter, when the plants need to be protected from the dryness and the low temperatures and really hot in summer, when the plants need to be watered more often and covered from the direct sunlight or heavy rain.

The summer cover is the part of The GreenHouse that requires an electronic operation. Once fixed to the assembly, this part no longer moves. It is actuated by a motor that can open or close the summer cover. Its role is to protect the plants during warm seasons. It is made with a material that reflects the sun's rays and provides shade.

When the temperature gets above 31 °C, the temperature sensor sends a signal to the control system that will activate the mechanism. The cover opens to shade the plants. However, it will not completely close the structure to prevent the plants from suffocating. It is therefore half open to let the plants breathe. When the temperature drops under 30 °C, the cover returns to its original position.

The choice of these two temperatures was made to provide a hysteresis and preventing the cover from opening and closing all the time.

The second role of this cover is to protect the plants from heavy rain. Thanks to a rain sensor, it closes to protect the plants and opens when it does not rain any longer. The cover just protects the plants in case the rain is too strong and damages the leaves.

7.3.5 Winter Cover

The winter cover is operated manually. It is a part that can be detached from the assembly and stored during warm seasons. The customer must use it to protect the plants from the cold during the winter. The cover is made out of transparent foil and has a marine plywood frame. Thanks to the temperature sensor and a yellow LED light, the consumer is notified when the temperature is too low and therefore knows when to place the winter cover. As long as the yellow LED light burns, the winter cover must stay on The GreenHouse.

The architecture of the winter cover has undergone some modifications. Initially, it was a triangular prism with horizontal base and the sidewalls were of the same size (A). Currently, the winter cover is still a triangular prism with horizontal base but one of the sides create a 90° angle with this base (B). The optimization of the shape of the winter cover can be seen in Figure 60.

<WRAP centeralign>

Figure 60: Winter cover shapes

</WRAP>

The following reasons justify these changes:

The winter cover for the final product can be folded, in order to save space for the storage. It is made foldable with the help of hinges. The folding system wasn't applied to the prototype, because it would take much time. Figure 61 shows a graphic explanation of how the folding works.

<WRAP centeralign>

Figure 61: Winter cover folding explanation

</WRAP>

7.3.6 Support System

The support system which makes it possible to put The GreenHouse on the outside of the balcony is maybe the most important functionality of the product. The support holds The GreenHouse on the balcony, this way the customer doesn't lose any space inside the house. To sell the product as a kit, the supporting system comes as a bunch of small parts, which are to be assembled by the customer in an effortless way. The supporting system can be adjusted to the size of the balcony to increase the versatility of the product and to make sure that it will fit to any kind of fences or balconies. The support system is made of steel tubes stacked together by screws securing the position of these tubes. The tubes on the top of the support system allow to regulate the position when fixing it to a fence in a window or balcony, giving the possibility of opening or closing the measure depending of the size needed. All the tubes can be connected and fixed easily using screws and hexagonal nuts to make the assembling simpler and intuitive for the customer. Figure 62 shows this assembly.

When building the prototype there was limited time and budget so the best option was to weld all the tubes together avoiding the usage of all the screws and creating a fixed structure that can develop the same function as the real one but without the possibility of disassembling it. In addition, this option allowed the team to have the opportunity of experimenting in welding steel

<WRAP centeralign>

Figure 62: Assembly of support system

</WRAP>

7.3.7 Waterproofing

In order to make the product waterproof, the team decided to use marine plywood and a special sealing for the wood. This solution is more expensive and was not used for the prototype. The prototype is made of normal chipboard. Marine plywood is made of special water resistant wood and glued with very little gaps between the wood layers in order to prevent water from entering. The sealing for the final product gives the wood an extra protection against water and moisture. There are many sealing-products without any toxics available.

The products inside always has a lot of moisture trough the water tank and watering system. The team decided to use a black waterproof foil on the inside of the product. It covers the whole surface of the inside. The benefit of the foil isn’t just the waterproof effect, furthermore it’s easy to clean and the black colour gives an extra heating bonus in winter times trough a higher rate of absorption of the solar energy.

7.4. Internal Systems

7.4.1 Black Box Diagram

When the team knew how the structure was going to be, it was time to take a look at what kind of inputs and outputs there would be in The GreenHouse. Figure 63 shows the general black box diagram of The GreenHouse.

<WRAP centeralign>

Figure 63: Black Box Diagram

</WRAP>

7.4.2 System Schematics

When the team knew what kind of inputs and outputs there would be on The GreenHouse a detailed system schematic was made. Figure 64 shows this detailed electronic schematics of The GreenHouse.

<WRAP centeralign>

Figure 64: System schematics

</WRAP>

7.4.3 Flowchart

Figure 65 shows the general flowchart of the different systems that are controlled by the internal system.

<WRAP centeralign>

Figure 65: Flowchart

</WRAP>

The detailed working of these different systems will be described further in this chapter.

7.4.4 Water Level Warning System

The team decided to use a float sensor to check the water level on a certain (critical) point. If the water level goes lower than this point, the control system activates a red warning LED light. This red LED light informs the user about the low water level inside the water tank, so they can fill the tank manually with water. The float sensor is fed separately from the Arduino Uno. This way the float sensor is always working, even if the power switch is inactive.

To prevent rainwater overflowing the water tank, the team decided to use a floating valve, which blocks the entrance of the water supplie from the rainwater collector. Figure 66 shows the system of the floating valve.

<WRAP centeralign>

Figure 66: Float valve system [88]

</WRAP>

7.4.5 High Temperature System

The temperature sensor will sense the temperature and print the value on the monitor. It works together with the rain sensor. When it's not raining and the temperature is below 30°C, the motor will be activated and the summer cover will open. This way the plants warm up and get their solar energy. The opening of the summer cover will be printed on the monitor. When the temperature starts to rise above 31°C and it's still not raining, the motor will turn the other way around and the summer cover will close again. This way, shadow is provided to the plants. The closing of the summer cover will be printed on the monitor as well.

The activation of the motor were set on the temperatures 29°C and 32°C to make a kind of hysteresis. To get even more smoothing and prevent the motor from changing directions all the time. An average of the last ten readings will be made and this average will be used to control the motor. This way, a sudden change is smoothed out and doesn't change everything directly.

7.4.6 Low Temperature Warning System

A yellow LED on the outside of The GreenHouse shows the user when the winter cover must be placed on the product. The temperature sensor will provide the control system with the necessary information. When the temperature drops under 5 °C, the yellow LED lights up. This means the customer must place the winter cover on The GreenHouse. The yellow LED light will keep lighting up for the time the winter cover is needed. When the temperature goes over 6 °C, the yellow LED light will stop lighting up, meaning the winter cover is no longer needed.

7.4.7 Heavy Rain System

The rain sensor will sense if there is rain and print if it is raining or not on the monitor. It works together with the temperature sensor. If the temperature is below 30°C and it's not raining, the motor will turn and the summercover will open. When the temperature is below 30°C and it's raining, the motor will turn the other way and the summer cover will close. In this temperature situation, the cover should normally be opening so the plants can get their solar energy. But in this case the rain sensor will overrule the temperature sensor and close the summer cover anyway. This way, the plants are protected from to much rain.

For the rain sensor, the same smoothing was applied like used for the temperature sensor. Only the amount of the needed readings was changed to five instead of ten, Because with ten the change took to long.

7.5 Complete List of Components and Materials

Table 24 shows a complete list of all the materials and components needed for The GreenHouse prototype.

<WRAP centeralign>

Table 24: List of materials
<WRAP 800px center>
Material / Component Type / Size Quantity Price (€)
General structure
Wood tubesRipa sem aplainar (13 mm x 25 mm x 2400 mm)11.00
Wood panelPainel de contraplacado (1200 mm x 600 mm x 5 mm)14.99
IsolationPlaca de isolamento (0.5 m2)12.55
Transparent foilPlástico de proteção transparante (5000 mm x 2000 mm)14.99
Aluminium tubesPerfil de alumínio plano (15 mm x 2 mm x 2500 mm)12.99
Steel tubesPerfil tubo aço quadrado (12 mm x 12 mm x 1000 mm)415.96
Screws3.5 mm x 50 mm11.50
Screws3.5 mm x 35 mm11.59
GlueCola para mandeira (250 g)12.39
PaintSpray Multisuperficies (0,4 l)19.99
Wick(4 mm)11.99
Electronical components
Temperature sensorDS18B2016.70
Rain sensor/16.13
Micro switch/22.22
Float switch/14.99
Push button/12.90
Switch/10.90
WireJumper wire13.49
Control systemArduino Uno - R3122.99
Geared DC motorMOT02034114.45
Batteries8x Alkaline AA batteries13.00
Battery holderHolder 5 AA batteries12.90
Motor controllerH-bridge12.46
Clip for LED/30.48
Green LED/10.16
Red LED/10.16
Yellow LED/10.16
Resistors/100.90
Transportation
Boxelectronica4.60
Diverta4.60
Onlybatteries4.60
Total price 138.73

</WRAP>

</WRAP>

7.6 Construction of the Prototype

7.6.1 Introduction

The Team started creating the prototype of The GreenHouse at the end of May 2017. In order to stay in the budget, the team decided to reduce the size of the prototype. Through the prototype the team could proof the general concept of the future product and do some testing with the components.

7.6.2 Structure

First of all the team built the structure of the prototype. Wood got cut into size and assembled with glue and screws. Furthermore the winter cover was built during this process. As the transparent component of the winter cover the team used a double layer of transparent foil. As mentioned before, the size of the prototype had to be reduced (mostly the lengths).

The new sizes were:

After the structure was done, the team painted it white and isolated the inside with Styrofoam. After that the team built the water tank out of wood and foil. Figures 67, 68, 69 and 70 give an insight of the building process.

<WRAP centeralign>

Figure 67: Building of the winter cover

</WRAP>

<WRAP centeralign>

Figure 68: Wooden structure

</WRAP>

<WRAP centeralign>

Figure 69: Painted product

</WRAP>

<WRAP centeralign>

Figure 70: Winter cover

</WRAP>

7.6.3 Summer cover

For the summer cover the team had to built a frame out of aluminum and connected it to the assembled motor inside the box. Furthermore the cover itself is made of a black plastic bag. In the real product will be a couple of frames, in order to give the summer cover a bigger volume. Figure 71 shows the built summer cover.

<WRAP centeralign>

Figure 71: Summer cover

</WRAP>

7.6.4 Support

The team made the support out of square iron tubes. Therefore the tubes got cut and welded together. Figure 72 shows the welding.

<WRAP centeralign>

Figure 72: Welding of the support

</WRAP>

Figure 73 shows the almost done structure.

<WRAP centeralign>

Figure 73: The support (still in process)

</WRAP>

7.6.5 Electronic Box and Sensors

After the structure was build, the team assembled all the sensors and electronic components. The control system is located in a waterproof electronic box (Tupperware) outside the box. Figure 74 shows the electronic box.

<WRAP centeralign>

Figure 74: Electronic box

</WRAP>

7.6.6 Conclusion

The building of the prototype showed the team that the general concept works. The team could learn a lot out of the building process and will use the gained knowledge for the final product. Figures 75 shows the final prototype with an open summer cover.

<WRAP centeralign>

Figure 75: Final prototype (open cover)

</WRAP>

Figure 76 show the final prototype with a closed summer cover.

<WRAP centeralign>

Figure 76: Final prototype (closed cover)

</WRAP>

7.7 Test and Results

7.7.1 Introduction

This chapter deals with the testing of the prototypes components. The testing is a really important part in the process of creating a product. It reveals technical problems which were undiscovered through the previous developing process. Furthermore gained the team additional information about some electronic components, which helped to redefine the Arduino coding. The group single tested the different main components. The tests followed the schematic of 1) Expectation & Purpose, 2) Composition, 3) Test, 4) Data & Interpretation.

7.7.2 Temperature Sensor

7.7.2.1 Expectation & Purpose

The temperature sensor is one of the two main inputs for the control system. The opening or closing of the summer cover is dependent on this input. It is thus important that this input is calibrated correctly. The temperature sensor should note the right temperature. Because the temperature sensor is not so expensive, a difference in accuracy of 1 °C – 2 °C is expected.

7.7.2.2 Composition

To test the accuracy of the temperature sensor, a real simple test was made. At different temperatures a thermometer was placed next to the temperature sensor to measure the difference between them.

7.7.2.3 Test

The first test was at normal room temperature, the second one in an box of ice water and the last one with a hair dryer warming up the temperature sensor and thermometer.

7.7.2.4 Data & Interpretation

Table 25 shows the data of the measurements and the differences between the thermometer and the temperature sensor. Like expected a difference in accuracy of 1 °C – 2 °C was noted. This difference in accuracy is not a big problem. The growth of the plants won’t be affected by this. The difference is always in the positive direction. Which means the temperature sensor sensed a little bit to high. Because of this, the team decided to set the changing temperature of the Arduino, the temperature were the summer cover would open or close, a little higher. At 31 °C instead of 30 °C.

<WRAP centeralign>

Table 25: Results temperature sensor test
<WRAP 500px center>
Room temperature Ice box Hair dryer
Thermometer26 °C0 °C47 °c
Temperature sensor27 °C2 °C48 °C
Difference+1 °C+2 °C+1 °C

</WRAP>

</WRAP>

7.7.3 Rain Sensor

7.7.3.1 Expectation & Purpose

The rain sensor is the second main input for the control system. This sensor works together with the temperature sensor and controls the opening and closing of the summer cover. For this sensor it was important that it gave a right signal at the right amount of rain.

7.7.3.2 Composition

To test the amount of water needed for the rain sensor to give a signal, the team decided to work with water sprayers. This way it was possible to see how much debit was needed to let the rain sensor give a signal.

7.7.3.3 Test

The test consisted out of two parts. In the first part, the rain sensor is put flat, while in the second part the rain sensor is put in an angle of around 45°. This way it was possible to see what the influence was of the signal with water that stayed on top of the sensor or when it fell of the sensor. In every part, different debits were tested to see which one was needed to let the rain sensor give a signal.

7.7.3.4 Data & Interpretation

Table 26 shows the data of the test. The data is split in the two parts and with the different debits. For every situation, the team looked if the signal for rain was given to the control system by the rain sensor.

<WRAP centeralign>

Table 26: Results rain sensor test
<WRAP 300px center>
Flat (0 °) Diagonal (45 °)
1 ml/sRainingNot raining
2 ml/sRainingNot raining
5 ml/sRainingRaining
10 ml/sRainingRaining

</WRAP>

</WRAP>

It is clear that if the rain sensor is put flat, the debit doesn’t matter. Even with a little bit of water the rain sensor will give the signal when it’s raining. When the rain sensor is placed diagonal. The sensor only gives the signal from about 5 ml/s. Which is perfect, because the rain sensor should only give the signal with heavy rain. A little bit of rain will not damage the plants. A second positive thing is that the water doesn’t stay on the rain sensor when it’s placed diagonal. This way, the signal is not falsely given when it already stopped raining.

7.7.4 Water Level Sensor

7.7.4.1 Expectation & Purpose

Trough testing the water level sensor and the water tank, the team wanted to gain data about the volume which activates the water level sensor (can be seen as a switch) and the maximum capacity of the water tank, which wasn’t easy to calculate, since the water tank was covered with an uneven foil.

7.7.4.2 Composition

The test composition was rather simple. The team installed the water level sensor inside the water tank. The sensor was connected to Arduino for power supply and to the red LED light. Figure 77 shows the composition.

<WRAP centeralign>

Figure 77: Composition of water level sensor test

</WRAP>

7.7.4.3 Test

The team filled the water tank slowly with water until the water level sensor, which can technically be seen as a switch, was triggered. Knowing how much water was implemented, the team could figure out at which certain water volume the sensor got triggered. Afterwards, the team filled the water tank to the maximum capacity and noted the results.

7.7.4.4 Data & Interpretation

It is important to remember, that the water tank is quite small, because it is part of the significant smaller prototype. A triggering water volume of 0.9 l compared to a maximum volume of 1.2 l would make no sense, because the triggering event activates the red LED light which tells the customer that the tank is going to be empty soon. The real size of the water tank would be 44 cm x 22 cm x 8 cm (without volume loss, because of foil / inner structure) what gives us a maximum capacity of 7.7 l and a triggering water level of 1.8 l.

7.7.5 Irrigation System

7.7.5.1 Expectation & Purpose

The irrigation system is maybe the most interesting feature of The GreenHouse. Using the capillary effect in order to provide the plants with the perfect amount of water was a new concept for the whole team. Therefore an intense field study was necessary to proof the reliability of the concept. The team had three different kind of wicks to test. Wick A was assembled out of three smaller wicks, which find use for example in candles. Wick B was also a normal candle wick. Wick C was self-made and made out of a fiber glass mat. Figure 78 shows the different wicks.

<WRAP centeralign>

Figure 78: Composition of irrigation system test

</WRAP>

7.7.5.2 Composition

The team filled one glass with a water level scale with water and connected one wick in it. The other end of the wick went to the top. Another bigger glass, filled with tissues, was put on the top of the small one with the wick. The bigger glass minimized the effect of transpiration. The test was done in a normal classroom with a temperature around 26 °C and normal relative humidity. Because of the bigger glass on top of the installation, influences of the air in the classroom where minimized. Figure 79 shows this composition.

<WRAP centeralign>

Figure 79: Types of wicks

</WRAP>

7.7.5.3 Test

The wick started through capillary activity leading water from the small glass to the tissues on top. With the help of the water level scale of the small glass, the team could figure out, how much water went through each wick after one hour.

7.7.5.4 Data & Interpretation

Table 27 shows the results of the test.

<WRAP centeralign>

Table 27: Results irrigation system test
<WRAP 400px center>
Wick A Wick B Wick C
Diameter4 mm3 mm7 mm
Capillary activity (hour)5 ml0 ml21 ml
Capillary activity (day)120 ml0 ml504 ml

</WRAP>

</WRAP>

Through the test, the team could proof, that the irrigation system with wicks actually works. Wick B failed the test, the capillary activity was too weak to bring the water up to the tissues. Wick C seemed to be the best solution for The GreenHouse. Wick C can lead half a liter per day to the root of a plant. Because the plants will only absorb the water they need, wick C was the best option. This way, plants that don’t need much water, will not take much water, but plants that need a lot of water can use the full capacity of the wick. Which in case of wick C is more than sufficient for aromatic plants.

7.8 Conclusion

After all the research and discussions on different topics were done and the requirements for the product were set. The team began developing the product. First detailed research was needed to know which different idea's and components were possible. After this more detailed research the team started with raw idea's and drafts about how The GreenHouse would be. When the general structures and ideas were set, a 3D model. After this, the needed components and materials were chosen and a system schematic was developed to know how everything would work and be connected. When the needed materials and components arrived, the team started to build the prototype and write the Arduino code. Before totally finishing the prototype, the team performed some electronic and wick test. This way they were sure everything worked properly and the best type of wick was used. At the end the prototype was finished and could be used as demo to present The GreenHouse.

After the general development of the product, the team had to think about a sustainable way to package the product. The research and development done on the packaging can be found in the next chapter.

8 Packaging

8.1 Introduction

Packaging allows to pack a product to protect and transport it. The product being inside, the packaging also enables it to communicate with the consumer. It contains all the useful, legal and logistical information concerning the product. The packaging is also a marketing strategy tool because it can be designed to attract the consumer visually [89].

The packaging is the final part when developing a product. Once the product is designed, it should be packaged for transport and protection. When developing the packaging, first, it is necessary to analyse what kind of product is being packaged (fragile, rigid, soft, pulverulent, liquid) to choose the most suitable material. Then it is necessary to put ourselves in the consumer's shoes to understand what will be the most convenient way to transport the product from the point of sale to his home. Finally, the palletization of the product must also be thought of, so that the pallet can be as stable and as filled as possible.

Once assembled, The GreenHouse is a medium size and weight product that the consumer is to carry with both hands. It is a house that is empty inside when it is sold, this place being intended to put the pots. This empty space must be eliminated in order to use the least packaging material as possible. Moreover, it does not seem practical to sell the house already assembled to the customer because of the transport. So the team thought of selling it in a kit to reduce the space used, reduce the use of material and facilitate taking in transport.

8.2 Organisation of the kit in the box

Before thinking about packaging development, the team had to think about how to store the kit in the box in order to take up as little space as possible. Two options had been proposed.

The first idea was to stack all the pieces on top of each other. However, it was not possible to stack them vertically because on both ends there were fairly fragile parts which, with the weight of the wood, could deteriorate. The team therefore thought of stacking the pieces horizontally as shown in Figure 80. The dimensions of the box with this confirmation would be 1013.00 mm x 339.57 mm x 353.17 mm.

<WRAP centeralign>

Figure 80: First idea of kit

</WRAP>

Visually, the team thought that stacking the box took up a lot of space. Another configuration was therefore tried with this time the box of The GreenHouse already partly build as shown in Figure 81. The new dimensions are 1013.00 mm x 301.00 mm x 430.00 mm.

<WRAP centeralign>

Figure 81: Second idea of kit

</WRAP>

The goal was to have the smallest box possible, so the team decided to choose the first configuration with the addition of foam in order to fill the holes and protect the product against shocks.

With this choice made, the team started to think about a box with the determined dimensions.

8.3 Search Solutions

8.3.1 Materials

In order to choose the material of the packaging, the team had to analyze the product. The GreenHouse is a solid product with a wooden structure. The fragile parts are the electronic components, but they would already be in a box to protect them. In addition, the packaging would not be kept after use, so the team chose a cheap, recyclable material, which protects sufficiently against shocks. Cardboard was the best option to package this kind of product.

When selecting the material, the team had to choose the type of cardboard that was best suited for product protection. There are two types of cardboard: flat and corrugated. The flat cardboard is thicker than a sheet of paper due to its weight per cubic meter. It is generally used for small size products, because it is more aesthetic, like chocolate boxes or fragrance boxes. The corrugated cardboard is composed by flute and liner. The flute ensures the rigidity of the packaging but also maximizes elasticity since it serves as shock absorbers. There exist several types of corrugated cardboard, Figure 82 shows these types:

<WRAP centeralign>

Figure 82: Different types of corrugated cardboard [90]

</WRAP>

For The GreenHouse the team would use the Double Wall Board because of the fragility of the product. The team couldn't use a secondary packaging so the first one needs to be very protectful. Thanks to the prototype, an estimation of the weight was done: 8 kg. The prototype is half of the real size and the material were not totally the same than the ones that would be used for the final product so the team estimate the final weight around 15 kg. Furhtermore, two flutes would ensure more protection against shocks. Because of the size of the product, a secondary packaging (packaging use to groups several units) couldn't be used, so this meant less protection during handling.

8.3.2 Ideas of Boxes

8.3.2.1 First Idea

The first proposal was composed by two boxes: one part containing the product and one part wrapping the first part. This type of box brings double protection to the product. The case is made from cardboard with double wall board and the envelope from cardboard with single wall board. The print is only on the envelope to avoid a double impression. The kit is stored in the inner box which is itself slipped into the case. The flaps of the case allow to close the whole. Additionally, only the envelope contains glue to close the structure. The inner box is manufactured without glue.

Figure 83 shows the drawing of the box (at the left is the wrap and at the right is the inner box).

<WRAP centeralign>

Figure 83: First idea of box with a case

</WRAP>

8.3.2.2 Second Idea

The second idea consisted of a single box. It wass designed with two handles to manipulate the box easily. To close the top and build the structure, glue would be needed. Figure 84 shows the drawing of the box.

<WRAP centeralign>

Figure 84: Second idea of box with glue

</WRAP>

8.3.2.3 Third Idea

The third idea was also a single box. It was designed to avoid the use of glue.

Figure 85 shows the drawing of the box.

<WRAP centeralign>

Figure 85: Third idea of box without glue

</WRAP>

8.3.2.4 Comparison of the Ideas

After establishing some ideas, the team had to compare them and choose the best one for the product.

Table 28 compares the different ideas of box to have an overview of which would be better.

<WRAP centeralign>

Table 28: Comparison between the different ideas
<WRAP 400px center>
Number of parts Use of glue Use of material
First idea 2Yes228880.21 cm²
Second idea 1Yes37353.96 cm²
Third idea 1No35012.80 cm²

</WRAP>

</WRAP>

The first criterium of comparison is the number of pieces. If the number of pieces is reduced, the use of material is reduced. The team decided to forget the first idea composed of two parts.

The team wanted to avoid the use of glue to allow the consumer to recycle the packaging. The presence of glue adds a step in the recycling process, which leads to a bad sustainability.

Finally, when a cardboard box is designed, the printer needs a blank cardboard sheet to cut the blank. This cardboard sheet is called the capable rectangle. That is to say the rectangle in which the blank enters. This rectangle should be as small as possible to use as little material as possible. Table 28 shows that the box with the smallest capable rectangle is the third idea. Figures 86, 87, 88 show the blanks of the three boxes.

<WRAP centeralign>

Figure 86: Blank of the first idea

</WRAP>

<WRAP centeralign>

Figure 87: Blank of the second idea

</WRAP>

<WRAP centeralign>

Figure 88: Blanks of the third idea

</WRAP>

For all these reasons, the team decided to choose the third idea for the product.

8.3.3 Final Solution

The next step after the chosen solution was to realize the blank. Thanks to software, that also allows to erect the box in 3D to ensure that the dimensions are the right ones, this was realized. Figure 89 shows the blank made with the software and Figure 90 shows the 3D.

<WRAP centeralign>

Figure 89: Blanks of the box (units in mm)

</WRAP>

<WRAP centeralign>

Figure 90: Box of the product in 3D

</WRAP>

8.4 Design

8.4.1 Identity

Packaging is the first thing the consumer sees in the shop. It plays the role of visual attraction in the absence of a seller. This is why each brand must have a visual identity, easily recognizable by the consumer, but also appealing. This way, the consumer will be attracted by the packaging and will want to buy it. If the product then satisfies his needs, with the next purchase, he will directly recognize the brand and will be tempted to make a purchase out of loyalty.

For the product, the team chose the name “The GreenHouse”. This allows the consumer to quickly identify the utility of the product. To be sure the company could use this brand, a request was send to INPI (Instituto Nacional da Propriedade Industrial).

For the logo the team wanted something simple and easily identifiable. Figure 91 shows the suggestions that were made. The logo symbolically represents a house with a leaf inside, referring to aromatic plants, and a sun on the roof to represent the energy on which plants in The GreenHouse depend. Green was the chosen color because of the name and the reference to nature and plants.

<WRAP centeralign>

</WRAP>

Finally, logo 8 was chosen because it was the team's preferred version, but with some modifications. The team decided to highlight the roof because the covers are the main features of the product. Two types of graphics are used: Figure 92 is just the logo to recognize the brand and Figure 93 is the assembly between the brand and the logo. This two types of graphics are necessary regarding the way how the brand is presented. For instance for the leaflet, the logo is used to closed it like a sticker, but inside, the formal graphic is used with the name of the brand.

<WRAP centeralign>

Figure 92: Graphic referencing the brand

</WRAP>

<WRAP centeralign>

Figure 93: Formal Logo

</WRAP>

8.4.2 Graphic Design and Volume

With the blank, the team was able to work on the graphics. The spirit of graphic design was to remain both simple and effective. The same atmosphere as the leaflet was preserved in order that the consumer quickly recognizes the product. The team also decided to write the information in English and Portuguese, as the first target was Portugal. At first the product would be sold on the internet, which means that foreigners can buy it. This justifies the use of English. Figures 97, 95, 96, 97 and 98 show the final graphics of the box.

<WRAP centeralign>

Figure 94: Back face of the box

</WRAP>

<WRAP centeralign>

Figure 95: Up face of the box

</WRAP>

<WRAP centeralign>

Figure 96: Front face of the box

</WRAP>

<WRAP centeralign>

</WRAP>

<WRAP centeralign>

Figure 98: Left face of the box

</WRAP>

After designing the graphic, the team built the box. Figure 99 shows this box.

<WRAP centeralign>

Figure 99: Final box

</WRAP>

8.5 Palletization

The palletization is the act of stacking goods on a pallet. This technique makes handling and transport easier. Furthermore, it is widely used because there are machines capable of stacking products, even heavy ones [91].

When a package is designed, the engineer has to think about the palletization. If the design has a complex shape which is not stackable, it will be a problem for the transport. The more products can be put into a truck, the fewer journeys will be needed to carry the goods and therefore less money will be spent. Moreover, this will lead to a new packaging study. That's why, the team had to think about a shape which allowed the palletization, even if The GreenHouse is selling only online at the beginning, because the goal was to expand sales in stores.

As already said in the part 8.1 Introduction, The GreenHouse is a medium size product, so a grouping cardboard box was not required. The team had to work with the size of the box and find a way to store as much boxes as possible on a pallet. The team wanted to, after some time, extend the sales in more countries in Europe. So it was decided to use EUR EPAL (European Pallet Association) pallets. It is a European standard that allows the pallet to make several transports, to be repaired and to be recyclable. Each pallet must have the symbols of the two stamps shown in Figure 100. This also avoids the counterfeiting. The dimensions of this pallet is 1200.00 mm x 800.00 mm [92].

<WRAP centeralign>

Figure 100: European pallet stamps [93]

</WRAP>

With the dimensions of the packaging, it was possible to put ten boxes on one pallet like shown in Figure 101. To protect the packaging against shocks and handling during transport, the team decided to add corner pieces and a cardboard at the top, all held by a plastic film. This type of pallet can withstand a maximum load of 1000 kg.

<WRAP centeralign>

Figure 101: Palletization of the product (units in mm)

</WRAP>

8.6 Conclusion

After having studied and analyzed the packaging of The GreenHouse, the team wished to make a cardboard package which was made out of a resistant material, that protected the product from shocks and was highly recyclable. In order to optimize the use of material, the team decided to sell the product in kit and searched for the most suitable configuration for this. The GreenHouse is therefore sold disassembled and stacked in the box.

The packaging has a simple shape to easily palletize the product and put as many items as possible on a pallet. The graphics remain in accordance with the atmosphere of the leaflet and the poster. The texts are in Portuguese, because it is the first target, but also in English, to reach a wider audience.

The packaging was the last part of the development of the project. The next chapter is the conclusion of the team about all the whole project.

9 Conclusions

9.1 Summary

Several themes were raised during the development of this project. This allowed the team to discover areas and understand their importance. The state of the art helped to understand the subject and to learn about what already exists on the market in order to know where to go. Project management was necessary to carry out a project with constraints such as budget and deadlines. Thanks to this analysis, the team was able to build a project on a good basis. Each member of the team had roles during the project that allowed the development to proceed smoothly. With global warming, it is up to the team to make sure to build a product that is as durable as possible in order to limit the environmental impact. That is why this part was essential during the development of the project. It was equally important to analyze the ethic of the product in order to make the right choices and to sell the product according to the laws.

After these analyzes, the team was able to devote itself to the development of the product. Following the requirements defined in the different anylisis, The team built a prototype of the product.

9.2 Discussion

The main objective of the team was to search a sustainable solution to grow aromatic plants in small houses. The team wanted to bring something new and aim for a specific kind of people. The GreenHouse is aimed at people interested in freshly produced and quality food. Often the problem for these people is that they don't have the time or space to get this fresh food.

To address the first problem, the time. The team wanted to make The GreenHouse semi-automatic, so the customer did not have to lose to much time maintaining the product. An innovative solution to try and automate the product was the irrigation system. It allows the plants to be watered automatically with no use of energy. Which also contributes greatly to the sustainable aspect of the product. With this innovative irrigation system and the control system, the maintenance for the customer is reduced significantly while keeping the product sustainable. Another great idea to improve the sustainability of the product was to build and develop it in a kit. The kit allowed smaller packaging and thus optimized transportation.

A second problem, the team wanted to address with the product was space. The solution the team came with, was to hang the product on balconies. This way space was saved inside the house.

9.3 Future Development

Off course a product is never completely finished. Improvements can always be made. In the case of The GreenHouse further improvement in the sustainability factor of the product can always be made.

A step in the project would also be to ensure sales and after-sales service in order to satisfy as much as possible the customers. This way the brand creates an positive atmosphere. Once the portuguese market is conquered, the company will be able to establish itself in other countries and bring other functionalities and designs in order to adapt to the different markets.

The reasearch and development done by team 4 (team Pingun) of the EPS@ISEP provides a good base to work on new sustainable products and greenhouses. For example a sustainable greenhouse for gardens, or even for industrial purposes. The team hopes to inspire new ideas to other people with the work done in this project.

9.4 Project Conclusion

The team carried out the project while trying to respect the budget and the deadlines. Off course this wasn't always easy. The team encountered some communication problems during the project. Internal deadlines in the team were sometimes not met. The reason for this came mostly from the difference in nationalities and backgrounds of the team members, which made some communication unclear. Luckily because of an optimal use of managing tools and the creation of buffers, these problems never influenced the official deadlines given by the supervisors. After a time, the team learned and solved the different communication issues by defining clear communication rules and giving space to each other.

Overall the team is satisfied with its product, that has been developed with the ideas and skills of every team member. Each member has been able to acquire knowledge in areas that were unfamiliar to them and have been enriched by the experience of working together with totally different people. This EPS will serve as a helpful experience for every team member to be prepared for their future working careers.

Following are some of the individual thoughts of the team members on EPS:

Christophe Hopchet: For me, this EPS was a really good experience. I already did a lot of projects at my home university, but this was a totally different kind of project than what I was used to. Because of this I learned a lot of new skills and improved my existing skills significantly. Especially the aspect of working together with team members with different backgrounds and nationalities created a totally different working environment for me. A big part of the different subjects thought to us in this EPS were also new for me. This gave me an opportunity to learn new things that could be useful in my future working career. Overall I enjoyed this project, but the general organization of the EPS@ISEP could improve in my opinion.

Alisson Calderon: EPS has been a rewarding experience for me both educationally and personally. Thanks to the courses we have attended, I have been able to discover some areas that have never been learned (ethics, energy) and rediscover fields from another point of view (marketing, project management, electronics). These courses in connection with the project allowed me to develop a product in a team thinking about something that I was not used to thinking before due to my background. For the teamwork, it was my first time working with people from a different country. This allowed me to adapt to certain working methods and to learn different cultures. With my team we chose a topic that we liked all that allowed us to appreciate to develop this project together and I am satisfied with the work that we have done. Nevertheless, I would have appreciated having more time to develop the prototype and do the tests. I think the reception and construction of the prototype happens too late in the semester as some courses we have had after all decisions are already made regarding the product. Finally, the supervisors did not give clear information during the first meetings, which caused us to waste time and sow doubt between the teams because the information was different for the same subject. I loved participating in this Erasmus and would keep a good memory.

Antonio Mota: Since I came from Erasmus and experienced an intercultural environment I immediately saw this EPS program as an opportunity to continue this journey but this time in my faculty. This preject developed even more my communication skills, ability to plan my time, work as a team and improved my knowledge about other cultures and study filds. I think that almost everything fulfilled my expectations except some issues related to organization process. Also I would suggest that you provide more time for the teams working on the prototype and reduce the time spent in modules. I conclude that in general the experience was really positive and I would recommend it to everyone who want different semester experience.

Cristina Grabulosa: The EPS has given me the opportunity to study and live in a different country with a new culture and language. Working in a multicultural and multidisciplinary group project is very enriching both personally and academically since you daily learn new things from your colleagues. The topics to work in were very generic and sometimes ambiguous that when realizing the project, it begun with requirements completely different than the ones at the end. About the group work there have been some difficulties that the team had to manage but there were solved in the best possible way. In addition, the group wasn’t created by their team members but by a personal test that was not really credible. In occasions, putting yourself in another’s place has been complicated due to ignorance of the other degrees – fields but we all to be more understanding and emphatic. Some of the classes and talks of more relevant content arrived at the end of the project which makes no sense because the project was almost finished. On balance, this experience has brought me great knowledge both inside and outside the classrooms that I absolutely recommend it to everyone. Leaving your reality and knowing other points of view and places in the world is so useful for the future as a worker but also as a person.

Mathias Roeper: This Erasmus semester gave me a new view of Europe. It was a pleasure living in Porto and experience the culture and lifestyle of Portugal. I also enjoyed to improve my Portuguese skills, which I consider to be useful for the rest of my life. Most of all making new friends from different countries was the most valuable enrichment. The EPS left me with mixed feelings. A lot of times I had the feeling of not being free in my work. Sometimes I felt like back in school. The majority of classes we had to attend to were wrong placed in time or gave me no real input. For example the design workshop at the very end of the project (in my opinion). On the other hand, I really enjoyed the competence of the teachers of project management and Portuguese. Thanks for that. But I wished we could have been freer in doing this project. Real engineering was rare. In my opinion it would have been better to give us an extraordinary free environment with possibilities of using the facilities all the time and getting advices from experienced professors by demand, not trough obligatory classes. I’m sure we could have done much more engineering and way more complex products. Maybe I’m a bit disappointed in this point, because I expected it differently. All the leading professors of EPS were always motivated, helpful and friendly. There is nothing to improve in that. The relationship between professors and students was personal and fair and created a nice atmosphere. Thank you for this! ISEP in general is a pretty good university. The facilities were good and in good conditions. Working in an international group was really interesting. It was a whole new level of communication needed. I learned a lot out of small conflicts and from the expertise of my group mates. I enjoyed every day working with them. The EPS has a lot of potential. It is a really interesting concept. Just some changes in the organization and it can be even better. All in all I’m happy that I’m participated.

Bibliography


[11] Eliot Coleman, 2009. The Winter Harvest Handbook. Chelsea Green Publishing Co.
[32] Connaisance des Energies, November 2016. COP21 (Online accessed 17-march-2017).
[45] Marco Prehn Arndt Hardtke, 2001. Perspektiven der Nachhaltigkeit. Betriebswirtschaftlicher.
[50], [52] National Society of Professional Engineers, Juli 2007. NSPE Code of Ethics for Engineers (Online accessed 17-march-2017).